СТО НП «АВОК» 8.1.2-2008
|
|
СТАНДАРТ АВОК |
АВТОМАТИЗИРОВАННЫЕ
СИСТЕМЫ УПРАВЛЕНИЯ ЗДАНИЯМИ
Часть 2. Технические средства
НЕКОМЕРЧЕСКОЕ ПАРТНЕРСТВО
«Инженеры
по отоплению, вентиляции,
кондиционированию воздуха, теплоснабжению
и строительной теплофизике» НП «АВОК»
www.abok.ru
Предисловие
Сведения о стандарте
1. РАЗРАБОТАН творческим коллективом специалистов некоммерческого партнерства «Инженеры по отоплению, вентиляции, кондиционированию воздуха, теплоснабжению и строительной теплофизике» (НП «АВОК»):
В.В. Ильин (ООО «Лой энд Хутц Рус») - руководитель;
М.М. Бродач, канд. техн. наук, проф. (НП «АВОК»);
Н.В. Воеводенко (АО «Фр. Саутер»);
В.А. Максименко (ООО «Центр автоматизации зданий»);
Д.Л. Ревизников, доктор физ.-мат. наук (ООО «ЭкоПрог»).
2. ВНЕСЕН Комитетом НП «АВОК» «Интеллектуальные здания и информационно-управляющие системы».
3. УТВЕРЖДЕН И ВВЕДЕН В ДЕЙСТВИЕ приказом Президента НП «АВОК» от 20 октября 2008 г.
4. ВЗАМЕН АВОК Стандарт-5-2004.
Содержание
Комитет НП «АВОК» «Интеллектуальные здания и информационно-управляющие системы» в рамках сотрудничества с комитетом ISO/TC 205, рабочей группой 3 (WG3) разработал настоящий стандарт АВОК «Автоматизированные системы управления зданиями. Часть 2. Технические средства» («Building automation and control systems - BACS. Part 2. Hardware»).
Основу части 2 комплекса стандартов составляют материалы DIN EN ISO 16484-2, подготовленные Техническим комитетом ISO/TC 205 «Проектирование среды здания» («Building environment design») в сотрудничестве с Европейским комитетом по стандартизации CEN.
Настоящий стандарт является разделом комплекса стандартов АВОК «Автоматизированные системы управления зданиями» (АСУЗ), включающего следующие части:
1. Общие положения (АВОК Стандарт-3-2003 «Системы автоматизации и управления зданиями. Часть 1. Общие положения»);
2. Технические средства;
3. Функции (СТО НП «АВОК» 8.1.3-2007 «Автоматизированные системы управления зданиями. Часть 3. Функции»);
4. Прикладные задачи;
5. Коммуникационный протокол передачи данных;
6. Коммуникационный протокол передачи данных: протокол соответствия;
7. Проектирование и реализация.
Комплекс стандартов разработан для проектирования новых и модернизации имеющихся зданий с целью обеспечения комфортных условий для обитателей здания, экономии энергоресурсов и достижения максимального коэффициента полезного действия для различных процессов в здании.
Комплекс стандартов имеет отдельные особенности и решает следующие задачи:
1. Проектирование всех систем в здании требует использования комплексных методов автоматизации инженерных систем жизнеобеспечения и безопасности здания. Для создания комплексной системы управления, кроме автоматизации инженерных систем жизнеобеспечения, таких как отопление, вентиляция и кондиционирование воздуха, водоснабжение и канализация, необходима функциональная интеграция прочих систем (например, систем электроснабжения, освещения, безопасности, подъемно-транспортного оборудования и комплексного управления зданием). Такая интеграция дает возможность использовать преимущество согласованного взаимодействия различных систем. В связи с этим данный комплекс стандартов может являться практическим руководством для застройщиков, архитекторов, проектировщиков, консультантов и подрядчиков, а также пользователей системы по интеграции различных систем.
2. На этапе эксплуатации в течение жизненного цикла здания периодически возникает потребность в обновлении и модернизации устройств, систем и сетей. При этом различны цели, задачи, масштаб и предмет этих изменений. Для того чтобы сделать возможной модернизацию системы путем добавления/замены соответствующих устройств, при этом обеспечить расширение сети здания и внести изменения в процессы взаимодействия между сетью АСУЗ и другими системами, в стандарте определены понятия различных интерфейсов для связи сети АСУЗ и сетей прочих систем. Изготовитель может спроектировать подобное изделие для своих определенных маркетинговых целей и предоставить возможность его опциональной интеграции в комплекс АСУЗ для решения определенных задач.
3. Заказчик, проектировщик, системный интегратор или подрядная организация по установке электрических/механических систем, руководствуясь данным комплексом стандартов, могут координировать свои действия для способствования созданию АСУЗ.
Основной целью комплекса стандартов является определение четкого процесса формирования исходных требований к создаваемой системе, гарантирующего эффективную и высококачественную реализацию системы.
Комплекс стандартов адресуется всем специалистам, участвующим в проектировании, производстве, разработке, установке, вводе в действие, обслуживании и преподавании АСУЗ, и может применяться:
|
- |
в качестве руководства по терминологии в области автоматизации и управления зданиями, содержащего однозначную терминологию для полной и точной передачи смысла и деталей настоящего комплекса стандартов; |
|
- |
в качестве руководства при разработке устройств для АСУЗ, чтобы избежать избыточного дублирования понятий, функций или неоднозначности терминологии, не ограничивая при этом развитие новых изделий, систем или приложений, используя точное определение функциональных возможностей системы, которое необходимо для предотвращения взаимного дублирования функций в различных устройствах системы управления; |
|
- |
в качестве основы для интеграции отдельных программно-технических средств и систем в целом (для интеграции различных частей АСУЗ необходимо наличие коммуникационных протоколов передачи данных и информационная модель данных); |
|
- |
в качестве основы для разработки технического задания, необходимого как для проведения тендера на выбор поставщиков АСУЗ, для начала процесса проектирования и разработки АСУЗ, так и для процессов сдачи-приемки между исполнителями и непосредственными заказчиками; |
|
- |
в качестве руководства в процессе ввода в действие и передачи в эксплуатацию; |
|
- |
в качестве учебного пособия образовательными учреждениями, осуществляющими подготовку специалистов в области АСУЗ. |
СТАНДАРТ АВОК
|
АВТОМАТИЗИРОВАННЫЕ СИСТЕМЫ УПРАВЛЕНИЯ ЗДАНИЯМИ Часть 2. Технические средства BUILDING AUTOMATION AND CONTROL SYSTEMS |
Дата введения - 2008-10-20
Настоящий стандарт устанавливает требования к следующим техническим средствам, необходимым для выполнения задач автоматизированных систем управления зданиями (далее - АСУЗ):
|
- |
устройствам диспетчеризации и администрирования (станциям операторов, серверам и другим устройствам человеко-системного интерфейса); |
|
- |
устройствам автоматического управления; |
|
- |
периферийным устройствам (контрольно-измерительным датчикам, исполнительным устройствам и т.д.); |
|
- |
кабельным сетям; |
|
- |
коммуникационным сетям; |
|
- |
инструментам для создания АСУЗ (устройствам создания, ввода в действие и т.д.). |
Настоящий стандарт распространяется на следующие объекты АСУЗ:
|
- |
системы отопления, вентиляции и кондиционирования воздуха, холодо- и теплоснабжения; |
|
- |
системы водоснабжения и канализации; |
|
- |
системы электроснабжения и освещения; |
|
- |
системы газоснабжения; |
|
- |
системы противопожарной безопасности; |
|
- |
системы подъемно-транспортного оборудования; |
|
- |
системы безопасности (контроля доступа, видеонаблюдения, охранной сигнализации и т.д.); |
|
- |
и иные системы обеспечения технологических процессов и безопасности в здании. |
АСУЗ создаются в целях обеспечения гарантированной устойчивости функционирования процессов жизнеобеспечения требуемого качества, создания комфортной среды проживания и работы людей, повышения эффективности использования энергетических ресурсов и охраны окружающей среды в здании как объекте автоматизации.
Настоящий стандарт определяет принципиальную структуру связей АСУЗ с выделенными типами различных устройств, подсистем и соединениями между ними, а также содержит термины и определения, обозначения и сокращения, необходимые для понимания всех частей комплекса стандартов АВОК «Автоматизированные системы управления зданиями».
В настоящем стандарте использованы ссылки на следующие нормативные документы:
ГОСТ 34 ХХХ-ХХ Информационная технология. Комплекс стандартов на автоматизированные системы:
ГОСТ 34.001-90 Основные положения
ГОСТ 34.003-90 Термины и определения
ГОСТ 34.201-89 Виды, комплектность и обозначение документов при создании автоматизированных систем
ГОСТ 34.601-90 Стадии создания
ГОСТ 34.602-89 Техническое задание на создание автоматизированной системы
ГОСТ 34.603-92 Виды испытаний автоматизированных систем
ANSI/ASHRAE Standard 135:2004, BACnet - A data communication protocol for building automation and control networks
DIN EN ISO 10628:1997 Flow diagrams for process plants- General rules (ISO 10628:1997) (ИСО 10628: 1997 Схемы для технологических установок. Общие правила)
DIN EN ISO 16484-X:XXXX Building automation and control systems - BACS:
DIN EN ISO 16484-2:2004 Building automation and control systems - BACS. P.2. Hardware (ISO 16484-2:2004) (ИСО 16484-2:2004 Системы автоматизации и контроля в строительстве. Ч.2. Аппаратное обеспечение)
DIN EN ISO 16484-3:2005 Building automation and control systems - BACS. P.3. Functions (ISO 16484-3:2005) (ИСО 16484-3:2005 Системы автоматизации и контроля в строительстве. Ч.3. Функции)
DIN EN ISO 16484-5:2007 Building automation and control systems - BACS. P.5. Data communication protocol (ISO 16484-5:2007) (ИСО 16484-5:2007 Системы автоматизации и контроля в строительстве. Ч.5. Протокол передачи данных)
IEC 60050-351:2006 International electrotechnical vocabulary. P.351. Automatic control (МЭК 60050-351: 2006 Международный электротехнический словарь. Ч.351. Технология управления)
DIN EN 60617-12:1999 Graphical symbols for diagrams. P.12. Binary logic elements (IEC 60617-12:1997) (МЭК 60617-12:1999 Обозначения условные графические для схем. Ч.12. Бинарные логические элементы)
DIN EN 60617-13:1994 Graphical symbols for diagrams. P.13. Analogue elements (IEC 60617-13:1994) (МЭК 60617-13:1993 Обозначения условные графические для схем. Ч.13. Аналоговые элементы)
DIN EN 61131-3:2003 Programmable controllers. P.3. Programming languages (IEC 61131-3:2003) (МЭК 61131-3:2003 Микроконтроллеры программируемые. Ч.3. Языки программирования)
ISO/IEC 7498-1:1994 Information technology - Open systems interconnection - Basic reference model. P.1. The basic model (ИСО/МЭК 7498-1:1994 Информационная технология. Взаимодействие открытых систем. Базовая эталонная модель. Ч.1. Базовая модель)
ISO/IEC 7498-2:1989 Information processing systems - Open systems interconnection - Basic reference model. P.2. Security architecture (ИСО/МЭК 7498-2: 1989 Системы обработки информации. Взаимодействие открытых систем. Базовая эталонная модель. Ч.2. Архитектура защиты)
ISO/IEC 7498-3:1997 Information technology - Open systems interconnection - Basic reference model. P.3. Naming and addressing (ИСО/МЭК 7498-3:1997 Информационная технология. Взаимодействие открытых систем. Базовая эталонная модель. Ч.3. Присвоение имен и адресация)
ISO/IEC 7498-4:1989 Information processing systems - Open systems interconnection - Basic reference model. P.4. Management framework (ИСО/МЭК 7498-4: 1989 Системы обработки информации. Взаимодействие открытых систем. Базовая эталонная модель. Ч.4. Структура управления)
ISO 3511-1:1977 Process measurement control functions and instrumentation - Symbolic representation. P.1. Basic requirements (ИСО 3511-1:1977 Функции измерения и управления технологическими процессами и контрольно-измерительные приборы. Условные обозначения. Ч.1. Основные условные обозначения)
В настоящем стандарте применены термины с соответствующими определениями, приведенными в приложении А.
В настоящем стандарте применены обозначения и сокращения, приведенные в приложении Б.
В общем случае АСУЗ состоит из следующих компонентов:
|
- |
технических средств; |
|
- |
функций, создаваемых с помощью программного обеспечения; |
|
- |
услуг (работ), реализуемых исполнителем АСУЗ в процессе создания и ввода в действие системы. |
Каждую АСУЗ создают в соответствии с требованиями конкретного проекта, комбинируя следующие типы программно-технических средств:
|
- |
стандартные компьютерные технические средства; |
|
- |
стандартные коммуникационные технические средства; |
|
- |
специфические технические средства конкретного производителя; |
|
- |
стандартное (общее) системное программное обеспечение (например, операционная система, база данных); |
|
- |
специфическое программное обеспечение конкретного производителя (например, средства создания АСУЗ); |
|
- |
прикладное программное обеспечение как результат стадии создания АСУЗ. |
Основные функциональные решения обычно принимают до момента определения конфигурации программно-технических средств АСУЗ. Для проектирования технических средств существует множество вариантов, обеспечивающих решение поставленных функциональных задач.
Принципиальные варианты коммуникационных связей в системе приведены в 11.1, коммуникационные сервисы и объекты взаимодействия АСУЗ будут определены в последующих частях настоящего комплекса стандартов.
Функции АСУЗ, создаваемые с помощью программного обеспечения, и методы их определения, описаны в [1].
В каждом проекте АСУЗ для всех технических средств определяют следующие базовые функциональные характеристики, связанные с механическими, электрическими свойствами и влиянием на окружающую среду:
|
- |
потребляемую электрическую мощность; |
|
- |
рабочее сетевое напряжение; |
|
- |
тепловыделение; |
|
- |
акустический шум; |
|
- |
устойчивость к условиям окружающей среды (например, к температуре, относительной влажности и запыленности); |
|
- |
использование нержавеющих элементов крепежа; |
|
- |
степень защиты корпусов (IP - класс защиты, стандарт IEC 529); |
|
- |
тип защиты от физических ударов/вибрации; |
|
- |
класс электрической безопасности (например, защита от удара электрическим током); |
|
- |
класс защиты и электромагнитной совместимости; |
|
- |
и другие функциональные характеристики в зависимости от конкретного проекта АСУЗ. |
Устройства диспетчеризации и администрирования в общем случае выполняют следующие функции:
|
- |
коммуникационный обмен данными с контроллерами; |
|
- |
регистрацию и хранение исторических данных, анализ и статистическую обработку для задач эксплуатации и контроля энергопотребления; |
|
- |
коммуникационный обмен данными с системами специализированных задач (например, с системой автоматической пожарной сигнализации) для функций диспетчеризации и администрирования. |
Примечание - Описание программного обеспечения и функций диспетчеризации и администрирования будет приведено в соответствующей части настоящего комплекса стандартов.
Функции диспетчеризации и администрирования на станциях операторов, а также программирующих устройствах, оснащенных устройствами отображения информации, как правило, осуществляются с использованием компьютерных средств.
При определении требований к системной конфигурации устройств диспетчеризации и администрирования учитывают следующие параметры:
|
- |
общее назначение здания и требования по эксплуатации; |
|
- |
размер и масштаб системы (объемы автоматизации), определяемые типом и числом входов/ выходов, функций обработки, диспетчеризации и администрирования; |
|
- |
общий тип технических устройств, определяемый общей функциональностью; |
|
- |
время отклика системы; |
|
- |
тип и число интерфейсов с периферийными устройствами; |
|
- |
возможность модернизации/расширения. |
В случае применения компьютерных устройств промышленного класса определяют соответствующие условия поставки и монтажа.
Компьютерные устройства (персональные и/или мини-компьютеры и/или компьютеры промышленного класса) выбирают с учетом того, чтобы характеристики этих устройств соответствовали требованиям конкретного проекта АСУЗ.
Функциональные характеристики:
- общие:
|
а) |
вычислительная мощность; |
|
б) |
конструктивное исполнение (например, настольный или вертикальный блок; блок, монтируемый на стойку, и т.д.); |
|
в) |
тип и число разъемов устройств для расширения функциональности компьютерных устройств, виды внутренних и внешних системных шин и интерфейсов для связи с периферийным оборудованием; |
|
г) |
обеспечение надежности и безопасности (резервирование, кластеризация, ограничение доступа к устройствам входов/выходов информации и т.д.); |
- для основного запоминающего устройства:
|
а) |
требуемые объемы памяти и технология основного запоминающего устройства; |
|
б) |
требуемое среднее время доступа к данным и срок их хранения; |
|
в) |
необходимость средств резервирования; |
- коммуникационные:
а) число и тип поддерживаемых интерфейсов;
б) число и тип поддерживаемых коммуникационных протоколов.
Для каждого проекта АСУЗ определяют функции и функциональные характеристики запоминающих и архивирующих устройств, соответствующие базовым показателям и характеристикам технических устройств (см. 6.3). Кроме того, учитывают следующие требования:
|
- |
объем и срок хранения информации; |
|
- |
параметры архивирующих устройств и их функций восстановления данных; |
|
- |
параметры резервирования и отказоустойчивости запоминающих устройств (например, использование RAID-массивов хранения информации). |
Функциональные характеристики:
- скорость доступа к данным;
- время, необходимое для резервирования системных данных;
- объем памяти.
Устройства отображения информации, относящиеся к человеко-системному интерфейсу, реализуют следующие функции:
|
- |
контроль, сигнализацию о тревогах; |
|
- |
диспетчеризацию и администрирование посредством графического интерфейса пользователя (например, представление информации о точках данных, отображение графиков), а также работу с тревогами и временным расписанием. |
Станции операторов выполняют заданные функции посредством взаимодействия с сервером через коммуникационную сеть либо включают в себя серверные функции. Серверные функции (например, регистрация, хранение и обработка исторических данных) могут быть также интегрированы в контроллеры.
В общем случае реализация человеко-системного интерфейса возможна на технических средствах АСУЗ различного типа (устройствах диспетчеризации и администрирования, автоматического управления и периферийных устройствах). Устройство отображения информации может быть составной частью станции оператора (например, персонального компьютера), включающей в себя монитор, клавиатуру и указывающее устройство (например, мышь).
Для устройств отображения информации определяют следующие требования:
|
- |
размер и тип монитора; |
|
- |
тип устройства (например, монитор на базе электронно-лучевой трубки, жидкокристаллический экран, видеопроектор) и объем памяти для графических плат; |
|
- |
разрешение монитора (количество выводимых точек); |
|
- |
устойчивость к условиям окружающей среды; |
|
- |
параметры алфавитно-цифрового и/или графического представления; |
|
- |
тип монитора (черно-белый или цветной); |
|
- |
тип клавиатуры и указывающего устройства (например, мышь, шаровой манипулятор, сенсорный экран, световое перо); |
|
- |
возможность управления доступом пользователей (например, кодовые карточки доступа, кодовые брелоки). |
Типовые функциональные характеристики устройства отображения информации:
|
- |
тип устройства (отдельное устройство или устройство в составе, например, станции оператора на персональном компьютере); |
|
- |
частота обновления изображения; |
|
- |
соответствие нормативным документам. |
Для каждого проекта АСУЗ определяют функции и функциональные характеристики печатающих устройств, соответствующие базовым рабочим характеристикам оборудования (см. 6.3). Кроме того, определяют требования в соответствии с конкретным проектом АСУЗ.
Тип принтера определяют по следующим требованиям:
|
- |
возможность вывода графического и/или цветного изображения; |
|
- |
технология печати (например, матричная, струйная или лазерная); |
|
- |
параметры печати (например, требуемое количество символов в строке, строк на странице, разрешение); |
|
- |
требуемая скорость печати, число символов в секунду, страниц в минуту; |
|
- |
тип бумаги (листы или рулон); |
|
- |
акустическое воздействие. Устанавливают тип подключения принтера: |
|
- |
прямой интерфейс (например, параллельный, последовательный или инфракрасный); |
|
- |
сетевой интерфейс. |
Функциональные характеристики:
|
- |
поддерживаемые принтеры, интерфейсы и драйверы; |
|
- |
разрешение; |
|
- |
соответствие нормативным документам (например, соответствие графических символов/специальных языковых символов); |
|
- |
технология печати; |
|
- |
используемая бумага. |
Интерфейсные модули используют для задач организации обмена данными между АСУЗ и системами специализированных задач, имеющих собственные коммуникационные сети. Интерфейсные модули используют также при обмене данными с коммуникационными сетями общего пользования (например, телефонными сетями). При необходимости предоставляют список поддерживаемых АСУЗ интерфейсных модулей (например, шлюзов, маршрутизаторов, модемов) и драйверов.
Примечание - Повторитель не является интерфейсным модулем в данном контексте.
Для интерфейсных модулей определяют следующие требования:
|
- |
имя, тип, спецификацию производителей сетей, которые должны соответствовать требованиям нормативных документов; |
|
- |
требуемую скорость передачи данных, соответствующую условиям применения; |
|
- |
тип или стандарт доступа к сети (например, модем, маршрутизатор). |
Функциональные характеристики:
- поддерживаемые протоколы/интерфейсы;
- соответствие местным требованиям;
- соответствие нормативным документам;
- метод сжатия и коррекции данных;
- скорость передачи, бит(бод)/с.
Возможность взаимодействия АСУЗ с системами специализированных задач используют для следующих задач:
|
- |
работы с комплексным управлением зданием и техническим обслуживанием; |
|
- |
анализа данных в реальном времени или долгосрочного хранения информации о событиях; |
|
- |
анализа архивированных исторических данных из баз данных; |
|
- |
персонального оповещения (например, через пейджер, SMS-сообщение); |
|
- |
регистрации, отображения данных и формирования отчетности по противопожарной системе и системам безопасности. |
Для обмена информацией между АСУЗ и системами специализированных задач используют интерфейсный модуль.
Коммуникационный обмен данными определяют по следующим функциональным характеристикам:
|
- |
тип и число интерфейсов с системами специализированных задач; |
|
- |
требуемая пропускная способность; |
|
- |
реализация интерфейса (через сеть/интерфейсный модуль или через «сухие» контакты); |
|
- |
направление коммуникации; |
|
- |
спецификация типов сети и протокола; |
|
- |
требуемый объем памяти в АСУЗ для обеспечения обмена данными с системами специализированных задач. |
Сигналы тревоги или системные сообщения могут сопровождаться звуковым оповещением. В этом случае определяют необходимость ручного или автоматического подтверждения (квитирования) сигнала или сообщения.
Основные характеристики звукового оповещения определяют по следующим требованиям:
|
- |
уровень громкости; |
|
- |
тип подтверждения (квитирования); |
|
- |
наличие и тип инициирующего устройства (например, реле в устройстве диспетчеризации и администрирования или автоматического управления); |
|
- |
обработка первого и последнего сигналов. |
Сигналы тревоги или системные сообщения могут сопровождаться оптическим оповещением. В этом случае определяют необходимость ручного или автоматического подтверждения (квитирования) сигнала или сообщения.
Основные характеристики оптического оповещения определяют по следующим требованиям:
|
- |
уровень яркости; |
|
- |
тип подтверждения (квитирования); |
|
- |
тип инициирующего устройства (например, реле в устройствах диспетчеризации и администрирования или автоматического управления); |
|
- |
режим и условия эксплуатации (например, многофункциональное устройство, сигнализатор, уличное исполнение); |
|
- |
обработка первого и последнего сигналов. |
Станции операторов, контроллеры, модульные и другие устройства, используемые для функций автоматического управления, выполняют следующие основные задачи АСУЗ:
|
- |
прямое цифровое управление и регулирование; |
|
- |
оптимизацию энергопотребления и снижение расходов на эксплуатацию; |
|
- |
контроль работы оборудования; |
|
- |
сигнализацию о тревогах, неисправностях, состоянии эксплуатационных параметров; |
|
- |
автоматическое и ручное управление (исключая индивидуальное управление и сигнализацию по месту); |
|
- |
сбор данных для статистики и анализа значений и состояний; |
|
- |
коммуникационный обмен данными между устройствами автоматического управления и устройствами других типов. |
Большинство функций, связанных с работой оборудования в реальном времени, осуществляют в контроллерах. Основными функциями контроллеров являются:
|
- |
функции физических входов/выходов; |
|
- |
функции коммуникационных входов/выходов для точек данных; |
|
- |
функции контроля и сигнализации; |
|
- |
функции автоматического управления и регулирования; |
|
- |
функции расчета и оптимизации; |
|
- |
функции управления помещениями (например, регулирование климатических параметров по зонам, управление освещением, шторами/жалюзи). |
Примечание - Описание соответствующих функций приведено в [1].
Отдельные системы специализированных задач могут взаимодействовать с функциями обработки АСУЗ через интерфейсные модули в сети автоматического управления.
Состав, физическое размещение и подключение устройств автоматического управления определяют в том числе с учетом следующих проектных рекомендаций:
|
- |
для устройств автоматического управления предусматривают устройства индивидуального управления и сигнализации по месту; |
|
- |
устройства индивидуального управления и сигнализации по месту рекомендуют размещать в местах установки периферийных устройств; |
|
- |
защитные функции и блокировки рекомендуют не реализовывать на контроллерах; |
|
|
Примечание - Для реализации защитных функций используют релейные схемы. |
|
- |
некоторые периферийные устройства могут иметь встроенные локальные функции автоматического управления и регулирования (например, двухпозиционный регулятор). |
При определении требований для типовых устройств автоматического управления учитывают в дополнение к базовым характеристикам технических средств (см. 6.3) следующие требования:
|
- |
тип и число функций входов/выходов и функций обработки; |
|
- |
тип и число функций диспетчеризации и администрирования для предусмотренного человеко-системного интерфейса; |
|
- |
тип и число устройств индивидуального управления и сигнализации по месту для внештатных ситуаций; |
|
- |
тип и число интерфейсных коммуникационных устройств для обмена данными с прочими системами; |
|
- |
временные требования к человеко-системному интерфейсу. |
Контроллер состоит из отдельного компактного устройства с фиксированным числом входов/выходов или из группы распределенных контроллерных модулей (например, один базовый модуль, к которому можно подключить дополнительные контроллерные модули расширения и/или модули входов/ выходов напрямую или через коммуникационный интерфейс).
Информация о технологическом процессе в контроллеры передается двумя способами:
- через физические входы/выходы;
- через коммуникационные сети АСУЗ.
Контроллеры АСУЗ выполняют следующие основные задачи путем реализации функций сбора, обработки данных и управления:
|
- |
функционально-групповое управление; |
|
- |
дистанционное управление исполнительными устройствами; |
|
- |
формирование команд управления исполнительными устройствами; |
|
- |
технологические защиты и блокировки; |
|
- |
автоматическое регулирование технологических параметров; |
|
- |
опрос и первичную обработку информации от периферийных устройств; |
|
- |
аварийную и предупредительную сигнализацию; |
|
- |
функции расчета и оптимизации; |
|
- |
сбор, регистрацию, отображение и документирование информации; |
|
- |
сбор и обработку (в том числе статистическую) данных о состоянии и функционировании технических и программных средств АСУЗ. |
Функциональные характеристики:
- тип и число физических входов/выходов для каждого контроллера или модуля;
- тип и число каждого коммуникационного интерфейса;
- число доступных/возможных адресов точек данных.
Контроллеры и модули имеют собственные источники электропитания или подключаются к общей сети с общим источником электропитания. Модульные контроллеры могут иметь базовый модуль для объединения модулей и модуль, содержащий общий источник электропитания.
Источник электропитания должен удовлетворять всем местным (государственным) нормативным документам по безопасности и специальным проектным требованиям. Использование низкого или сверхнизкого напряжения (< 50 В) переменного или постоянного тока указывают отдельно.
Функциональные характеристики источников электропитания:
|
- |
входное напряжение (согласно местным нормативным документам); |
|
- |
вид внешнего электропитания (переменного или постоянного тока); |
|
- |
выходное напряжение и ток; |
|
- |
наличие встроенной защиты источника от короткого замыкания по выходу; |
|
- |
наличие индивидуальных сигнальных ламп/светодиодов (например, для индикации наличия напряжения питающей сети и выходного напряжения, сбоя и т.д.); |
|
- |
дискретные выходы для сигнализации об отказе или неисправности источника. |
Центральный модуль контроллера обрабатывает данные физических и виртуальных точек и формирует сигналы для физических и коммуникационных выходов.
Для выполнения основных функций обработки и передачи данных в соответствии с функциональным назначением устройств осуществляют программирование/конфигурирование контроллера на стадии создания и ввода в действие АСУЗ (см. [1]).
Для контроллера, не оснащенного источником бесперебойного питания, при отказе питания предусматривают следующие функции:
|
- |
сохранение программы, параметров и данных; |
|
- |
продолжение работы внутренних системных часов в течение определенного времени в зависимости от прикладной задачи. |
|
|
Примечание - Данный временной параметр определяют в каждом проекте АСУЗ. |
При возобновлении питания функции контроллера восстанавливаются в полном объеме автоматически, без ручного управления персонала. При этом определяют алгоритм для специализированных подпрограмм котроллера после перезапуска.
Контроллер содержит технические устройства и программные функции для самодиагностики (например, сторожевой таймер) и сигнализации об отказах и неисправностях. Передача данной информации может осуществляться через коммуникационную сеть АСУЗ.
Центральный модуль содержит следующие типы интерфейсов:
- подключение электропитания;
- интерфейсы для физических точек данных (интерфейсы входов/выходов);
- человеко-системные интерфейсы;
- коммуникационные интерфейсы.
К основным техническим характеристикам центрального модуля контроллера относят:
|
- |
максимальное число обрабатываемых физических и виртуальных точек данных; |
|
- |
минимальное время цикла для опроса максимального числа точек данных в каждом центральном модуле; |
|
- |
максимальное число контуров (функций) регулирования, доступных в каждом центральном модуле; |
|
- |
минимальное время цикла контура (функции) регулирования; |
|
- |
минимальное время буферизации программ и данных в оперативной памяти контроллера, обеспечивающее их сохранность для продолжения работы после кратковременного отказа и/или для копирования (сохранения) данных из оперативной памяти в энергонезависимую память контроллера при отказе электропитания; |
|
- |
минимальное время сохранности программ и данных в энергонезависимой памяти, а также время работы внутренних часов контроллера (системного таймера), необходимое для продолжения работы контроллера после возобновления электропитания (например, 48 или 72 ч); |
|
- |
способность самодиагностики и возможность индикации состояний режима работы, отказов и неисправностей и т.д. |
Центральный модуль контроллера имеет встроенные (внутренние) интерфейсы входов/выходов для физических точек данных и разъемы (соединители, клеммные блоки) для локальных внешних интерфейсов входов/выходов и/или для удаленных интерфейсов. Соединение между центральным модулем и локальными модулями входов/выходов имеет одно подключение на каждую точку (параллельного типа) или выполняется через локальную коммуникационную шину (последовательного типа). Удаленные интерфейсы входов/выходов соединяют через периферийную сеть.
Требования к коммуникационным входам/выходам см. в 8.2.6.
Интерфейсы входов/выходов, модули сопряжения и разъемы монтируют таким образом, чтобы к ним был обеспечен легкий доступ для технического обслуживания. На устройства наносят маркировку. Интерфейсы входов/выходов должны обеспечивать возможность подключения измерительных устройств для проверки и иметь устройства отображения информации (например, светодиодные индикаторы) о состоянии сигналов входов/выходов. Рекомендуют использовать нержавеющие элементы соединений и подключений.
Физические входы/выходы определяют по следующим требованиям:
|
- |
предельные значения по сверхвысокому напряжению и электромагнитной совместимости; |
|
- |
гальваническая развязка сигналов на входах/выходах; |
|
- |
номинальное напряжение; |
|
- |
максимальный ток нагрузки на дискретных и аналоговых выходах; |
|
- |
вид взрывозащищенности. |
Функциональные характеристики:
- максимальное число физических входов/выходов;
- максимальное число коммуникационных интерфейсов;
- типы возможных сигналов входов/выходов;
- отображение (индикация) состояния сигналов на входах/выходах.
Обмен сигналами между периферийными устройствами и контроллерами выполняют через аналоговые и дискретные входы/выходы и счетный вход (см. 8.2.4.2-8.2.4.6):
Дискретный вход (BI) используют для ввода одного дискретного входного сигнала. Рекомендуют использовать контакты, свободные от внешнего напряжения («сухие» контакты).
Для физических дискретных входов определяют следующие требования:
|
- |
максимальную частоту опроса для однозначного определения состояния технологического процесса; |
|
- |
требуемое качество контакта (максимальное сопротивление контакта). |
Дискретный выход (ВО) используют в общем случае для управления исполнительными устройствами или переключения контактора с целью управления электрическим приводом (например, электроприводом вентилятора, насоса). При необходимости к дискретным выходам подключают дополнительные коммутационные (переходные) реле со свободными от напряжения контактами.
Дискретные выходы также используют для импульсного или постоянного во времени регулирования (например, при трехпозиционном регулировании).
Для физических дискретных выходов определяют следующие требования:
|
- |
тип реле (внутренние/внешние для дискретных выходов); |
|
- |
тип выходного сигнала (например, тиристорный выход, релейный контакт; замыкающий, размыкающий, переключающий); |
|
- |
максимальное напряжение и номинальную коммутационную способность (номинальные напряжение и ток). |
Требования для внешних реле:
- номинальное напряжение и сопротивление катушки;
- нагрузочная способность контактов, номинальные максимальное напряжение и ток.
Аналоговый вход (AI) используют для ввода аналогового измеряемого параметра (в виде напряжения и/или тока). Активные датчики (измерительные преобразователи) с диапазонами сигнала 1...5 В, 0(2)...10 В или соответственно (0)4...20 мА, пассивные датчики переменного сопротивления подключают, как правило, напрямую. Обычно аналоговые входы не имеют гальванической развязки. Их соединяют с рабочим заземлением контроллера/коммуникационного интерфейса. Пассивные датчики низкого сопротивления (например, Pt 100, Ni 100) подключают по трех- или четырехпроводной схеме с питанием через постоянный ток или напряжение.
Для физических аналоговых входов определяют следующие требования:
- диапазоны сигнала и измерения;
- класс точности аналоговых входов;
- тип датчиков/измерительных преобразователей;
- тип аналоговых входов (например, пассивный/ активный);
- разрядность аналого-цифрового преобразования, которая определяет точность измерения
Аналоговый выход (АО) защищают от короткого замыкания. Исполнительные устройства подключают к аналоговым выходам напрямую или через соединительные модули.
Выходы с диапазоном сигнала (0)4...20 мА подключаются к нагрузке с определенным максимальным сопротивлением (например, 250 Ом).
Выходы с диапазоном сигнала 1...5 В или 0(2)...10 В управляют нагрузкой с определенным минимальным сопротивлением (например, 10 кОм).
Для физических аналоговых выходов определяют следующие требования:
|
- |
максимальное сопротивление для токового выхода; |
|
- |
минимальное сопротивление для выхода напряжения; |
|
- |
диапазон сигнала по току/напряжению; |
|
- |
разрядность цифро-аналогового преобразования в контроллере, которая определяет точность измерения. |
Счетный вход (CI) используют для подсчета импульсных сигналов. Счетные входы выполняют в виде дискретных входов для подключения контактов, свободных от напряжения, или полупроводниковых контактов. При аппаратной реализации входа предусматривают функцию суммирования импульсов. Накопленные значения хранят в постоянной памяти в течение определенного времени в случае отказа питания. При этом требуемое время хранения определяют для каждого проекта (например, как минимум 48 или 72 ч) в зависимости от задачи.
Примечание - Функции и диапазоны измерений описаны в [1].
Предусматривают возможность реализации функций предварительной установки/сброса для накапливаемого значения.
Для физических счетных входов определяют следующие требования:
|
- |
максимальную частоту импульсов и минимальную длительность; |
|
- |
требуемые характеристики передающих контактов; |
|
- |
диапазон значения (если функция реализована на технических средствах); |
|
- |
возможность переустановки/сброса значения (если функция реализована на технических средствах); |
|
- |
максимальное значение, при котором значение счетчика еще не сбрасывается (на значение, равное нулю). |
Различные устройства в АСУЗ оборудуют коммуникационными интерфейсами для обмена данными по различным типам сетей (например, для обмена данными с интерфейсами входов/выходов, другими контроллерами, пультами управления и программирующими устройствами, станциями операторов с системами специализированных задач).
Примечание - Графическое изображение общей структуры коммуникационных связей и соответствующие пояснения приведены в разделе 11. Специальные коммуникационные функции описаны в [1].
Коммуникацию осуществляют через соединение типа «точка-точка», по шине, коммуникационным сетям, через интерфейсный модуль, модем или поставщика услуг в сетях общего пользования.
Коммуникацию реализуют с помощью частных интерфейсов/протоколов отдельного производителя или с помощью стандартных интерфейсов/протоколов. Для каждого интерфейса используют технические средства, соответствующие определенным международным нормативным документам (например, IEEE, ITU (CCITT), EIA или эквивалентным документам).
Для удаленной работы, обслуживания или программирования используют встроенный или внешний модем связи с сетью общего пользования.
Отключение одного коммуникационного интерфейса не должно влиять на работоспособность остальных интерфейсов АСУЗ.
Для проекта АСУЗ определяют число одновременно поддерживаемых коммуникационных интерфейсов, например, для коммуникационных входов/ выходов сигналов, для связи с устройствами индивидуального управления и сигнализации по месту, программирующими устройствами, контроллерами специализированных задач, системами специализированных задач.
Типовые коммуникационные интерфейсы и их физические характеристики определяют для каждой сети следующим образом:
|
- |
тип коммуникационной сети АСУЗ (сети диспетчеризации и администрирования, автоматического управления, периферийная сеть или прямое соединение); |
|
- |
протокол соответствия для коммуникационного стандарта (при его наличии); |
|
- |
общее число узлов (адресов), поддерживаемых в сети; |
|
- |
максимальное расстояние/общая длина коммуникационной системы/кабельного сегмента; |
|
- |
максимальное расстояние между устройствами в сети; |
|
- |
длина сетевого кабеля без усилителя; |
|
- |
максимальное число усилителей или повторителей; |
|
- |
тип интерфейса/протокола, используемых для коммуникационной сети, и тип подключения к уровню 1 модели OSI согласно ISO 7498-1; |
|
- |
возможность использовать переносное устройство для контроля и управления доступом по месту и программирующее устройство; |
|
- |
тип и требования для подключения к коммуникационной сети; |
|
- |
максимальная скорость, бит/с, для коммуникационных интерфейсов в каждой сети; |
|
- |
используемый тип протокола интерфейса для модема (например, CCITT V25bis (для Hayes-AT-команд), CCITT V35 и т.д.); |
|
- |
тип взрывозащищенности (при необходимости); |
|
- |
класс защиты и электромагнитной совместимости; |
|
- |
предельные значения для сверхвысоких напряжений. |
Центральный модуль контроллера обладает возможностью подключения станций (пультов) операторов, программирующих устройств.
Примечание - Программирующие устройства относят к инструментам для создания АСУЗ, требования к которым приведены в разделе 12. Требования к устройствам отображения информации как составляющим частям станций операторов описаны в 7.3.2.
Используют различные типы станций (пультов) операторов, программирующих устройств:
- встроенные;
- стационарные;
- переносные ручные;
- устройства/станции, подключенные к коммуникационной сети.
Данные устройства могут представлять собой специальные изделия отдельного производителя либо являться стандартными типовыми изделиями. Существует множество устройств данной функциональности, выбор которых зависит от требований конкретного проекта АСУЗ.
К станциям (пультам) операторов, программирующим устройствам предъявляют следующие общие требования:
- общие требования и руководства по эксплуатации здания;
- уровень квалификации обслуживающего персонала;
- механические и электрические характеристики, условия окружающей среды;
- тип корпуса (например, встроенный, на передней панели, переносной).
Определяют следующие типовые требования:
- характеристики электропитания;
- время работы без основного питания;
- коммуникационный интерфейс;
- размер и тип устройства отображения информации;
- параметры алфавитно-цифрового или графического представления информации;
- тип монитора (например, черно-белый или цветной);
- тип клавиатуры, указывающего устройства и т.д.;
- параметры подключения печатающего устройства.
Функциональные характеристики:
- вес;
- возможность управления (например, с помощью переключателя, нажимной кнопки).
Контроллеры и пульты операторов монтируют:
- на переднюю дверь шкафа;
- на DIN-рейку 35 мм по IEC 60715;
- к модульному каркасу;
- на стену.
Корпус должен иметь маркировку, совпадающую с обозначениями в документации. Устройства монтируют таким образом, чтобы к ним был обеспечен легкий доступ для технического обслуживания.
Для корпуса определяют следующие требования:
- максимальные размеры корпуса;
- тип монтажа;
- материал;
- наличие и тип замкового механизма на корпусе;
- цвет.
Функциональные характеристики:
- легкозаменяемые корпус и/или компоненты;
- наличие винтовых клемм или штепсельных разъемов.
В общем случае контроллеры специализированных задач представляют собой компактные, полностью интегрированные отдельные устройства, выполняющие все функции локальной автоматизации отдельного процесса в полном объеме. При необходимости их оснащают выносными пультами управления.
Стандартное расположение контроллера специализированных задач непосредственно с периферийными устройствами определяет их подключение к периферийной сети.
Примечание - Функции контроллеров специализированных задач будут подробно описаны в последующих частях комплекса стандартов.
К функциональным характеристикам относят способность реализовывать определенные для устройства функции.
Центральный модуль представляет собой программно-техническое устройство, специально разработанное для выполнения определенной задачи автоматизации. Постоянная память центрального модуля контроллера специализированных задач содержит программные алгоритмы и настроечные параметры.
Для взаимодействия с определенным автоматизируемым технологическим процессом предусматривают определенное число дискретных/аналоговых входов/выходов в заданной аппаратной конфигурации.
Для подключения периферийных устройств и коммуникационных сетей предусматривают клеммы и разъемы. Встроенные коммуникационные интерфейсы позволяют подключить по периферийной сети различные пульты управления, программирующие, периферийные устройства и т.д.
Существуют следующие типы исполнения и монтажа контроллеров специализированных задач (конкретный тип определяют согласно соответствующей задаче автоматизации):
|
- |
некомплектные электронные печатные платы монтируют в соответствующие устройства; |
|
- |
устройства с человеко-системным интерфейсом монтируют в распределительные шкафы (щиты); |
|
- |
отдельные комплектные устройства монтируют на винтовых соединениях или на специальные монтажные шины/рейки. |
Устройства с интегрированным контроллером специализированных задач должны иметь маркировку, идентифицирующую устройство в составе системы.
Функциональные характеристики соответствуют базовым функциональным характеристикам, приведенным в 6.3.
Основные периферийные устройства АСУЗ (контрольно-измерительные и исполнительные устройства) подключают непосредственно к интерфейсам входов/выходов контроллеров или по коммуникационной сети. Периферийные устройства передают информацию о состоянии технологических процессов путем измерения технологических параметров, контроля состояния устройств и реализуют функции управления в соответствии с алгоритмами управления и регулирования.
Контрольно-измерительные датчики состояния выполняют следующие функции:
- дискретный вход, контроль состояния;
- импульсный вход, счетный вход;
- аналоговый вход, измерение;
- состояние/значение коммуникационного входа.
Исполнительные устройства выполняют следующие функции:
- дискретный выход, переключение;
- аналоговый выход, позиционирование;
- состояние/значение коммуникационного выхода.
Среди других периферийных устройств выделяют:
- модули сопряжения;
- устройства индивидуального управления и сигнализации по месту;
- устройства управления помещениями;
- устройства локального управления и регулирования;
- защитные устройства.
Примечание - Защитные функции выполняют посредством периферийных устройств, напрямую подключенных через кабельную сеть или проводные соединения.
Все периферийные устройства должны иметь маркировку с указанием адресов точек данных в АСУЗ.
Примечание - Описание функций входов/выходов приведено в [1].
Контрольно-измерительные устройства подразделяют на три группы:
- контактные датчики для дискретных сигналов;
Пример - Замыкающие/размыкающие контакты или импульсные датчики для счетчиков; контактные датчики для защитных функций с опциональной возможностью ручного сброса (квитирования);
- пассивные аналоговые датчики;
Пример - Датчики переменного сопротивления.
- активные датчики/измерительные преобразователи.
Примечание - Тип выходного сигнала определяют для каждого проекта АСУЗ (например, 1...5 В, 0(2)...10 В или (04...20 мА).
Существуют также дискретные/аналоговые датчики с коммуникационным интерфейсом для возможности подключения к периферийной сети в соответствии с 9.2.5 или датчики с цифровым выходом, например, в формате двоично-десятичного кода.
Функциональные характеристики:
|
- |
требуемые типы датчиков/преобразователей; |
|
- |
требуемые типы выходного напряжения/тока для активных датчиков/преобразователей; |
|
- |
точность или класс точности измерения для активных или пассивных датчиков; |
|
- |
среднее время наработки между регламентными работами по техническому обслуживанию устройства; |
|
- |
параметры кабельного подключения; |
|
- |
требуемые параметры по электромагнитной совместимости. |
Для дискретных сигналов предусматривают «сухие» замыкающие или размыкающие контакты. Индикацию текущего состояния «вкл.» (включено) осуществляют, используя нормально разомкнутый контакт (в разомкнутом состоянии значение «выкл.» (выключено)). На каждую активную функцию должен приходиться отдельный контакт (каждое состояние контактного датчика представляется отдельной точкой данных). Для отдельных защитных функций и функций сигнализации предусматривают нормально замкнутые контакты с целью диагностики отказов или неисправностей (например, обрыва цепи).
Коммутационные устройства как источники дискретных сигналов должны выполнять требования действующих нормативных документов.
Функциональные характеристики:
|
- |
минимальное время фиксации состояния, которое распознает система, соответствующее минимальному времени опроса дискретных входов контроллера; |
|
- |
максимальное переходное сопротивление контакта; |
|
- |
максимальное время дребезга контакта. |
В общем случае пассивные датчики реализуются на основе первичного преобразователя в виде переменного сопротивления. К пассивным датчикам предъявляют следующие требования:
|
- |
при подключении первичного преобразователя с сопротивлением менее 200 Ом (например, Pt 100, Ni 100) используют трех- или четырех-проводную схему; |
|
- |
при подключении первичного преобразователя с сопротивлением более 1000 Ом (например, Pt 1000, Ni 1000, термисторы NIC) используют двухпроводную схему. |
Аналоговые активные датчики и измерительные преобразователи преобразуют измеряемый параметр в выходной аналоговый сигнал. Активные датчики состоят из пассивного первичного преобразователя и встроенного измерительного преобразователя.
Тип выходного сигнала определяют для каждого проекта АСУЗ.
К измерительным преобразователям предъявляют следующие требования:
|
- |
определяемый тип выходного сигнала; |
|
- |
защита от короткого замыкания; |
|
- |
питающее напряжение или ток от отдельного или встроенного источника питания контроллера (см. 8.2.2); |
|
- |
определенные номинальное значение и допустимое отклонение для выходного сопротивления (например, 250 Ом с отклонением ± 5 %). |
Для подключения к периферийной сети датчиков/измерительных преобразователей с коммуникационным интерфейсом используют стандартный коммуникационный протокол. Такой протокол определяют в соответствии с требованиями проекта АСУЗ. Он должен быть совместим с коммуникационными интерфейсами (см. 8.2.5, 8.3.4). Допускают использовать частный протокол производителя, если стандартный протокол не задан.
К датчикам/измерительным преобразователям с коммуникационным интерфейсом предъявляют следующие требования:
|
- |
питающее напряжение или ток от отдельного или встроенного источника питания или через коммуникационную сеть; |
|
- |
четко определенный коммуникационный протокол. Функциональные характеристики: |
|
- |
диапазон измеряемой физической величины; |
|
- |
класс точности; |
|
- |
количество бит аналого-цифрового преобразования. |
Исполнительные устройства подключают напрямую, через модули сопряжения или устройства индивидуального управления и сигнализации по месту к дискретным или аналоговым выходам или коммуникационным интерфейсам контроллера.
Исполнительные устройства подразделяют на следующие виды:
- коммутационные исполнительные устройства (одно- или многоступенчатые);
Пример - Пускатели, контакторы для управления приводами; коммутационные реле для вентиляторов, насосов и т.д.
|
- |
позиционирующие исполнительные устройства (с двух-, трехпозиционным управлением и аналоговым сигналом). |
Примеры
1. Устройства с двухпозиционным управлением: электрический привод для воздушной заслонки (открыто/закрыто); электрический привод для клапана (открыт/закрыт).
2. Устройства с трехпозиционным управлением и аналоговым сигналом: реверсивные исполнительные устройства приводов для клапанов и заслонок (трехпозиционные); регулирующие исполнительные устройства аналогового управления с нормированным сигналом; регулирующие исполнительные устройства модулированного управления с нормированным сигналом или типом сигнала, установленным производителем.
Существуют также исполнительные устройства с коммуникационным интерфейсом для подключения к периферийной сети.
Для каждого исполнительного устройства определяют наличие требования по безопасному положению (состоянию), с возможностью перехода в него без внешнего источника энергии. Устанавливают, какие события вызывают переход в безопасное положение, например, в случаях:
- отказа питания;
- отказа электрического защитного устройства плавкого предохранителя;
- угрозы замерзания;
- срабатывания противопожарной сигнализации.
Для исполнительных устройств устанавливают в дополнение к базовым функциональным характеристикам технических средств (см. 6.3) следующие типовые требования:
|
- |
тип подачи питания (по управляющему/коммуникационному кабелю, отдельному кабелю); |
|
- |
номинальное напряжение и потребляемую мощность силовой части; |
|
- |
максимальную потребляемую мощность; |
|
- |
наличие устройств индивидуального управления и сигнализации по месту; |
|
- |
допустимый уровень вибрации; |
|
- |
максимальные/минимальные параметры окружающей среды (температуру, влажность, давление и т.д.); |
|
- |
положение для монтажа (например, горизонтальное или вертикальное); |
|
- |
тип механического соединения (с заслонкой или клапаном); |
|
- |
характеристики периферийной сети в соответствии с коммуникационными интерфейсами устройств управления; |
|
- |
тип (класс) электрической изоляции; |
|
- |
тип взрывозащищенности (искробезопасности) (при необходимости); |
|
- |
среднее время наработки между регламентными работами по техническому обслуживанию устройства; |
|
- |
параметры кабельного подключения. |
Электрические коммутационные исполнительные устройства устанавливают и подключают в соответствии с национальными нормативными документами.
Определяют тип обнаружения перегрузки и требования к пусковому режиму для каждого электродвигателя:
- защитное устройство с тепловым реле, реле максимального тока в силовой цепи;
- термистор в обмотке двигателя;
- запуск со схемой типа «звезда/треугольник».
Для электрических коммутационных исполнительных устройств определяют следующие специфические требования:
|
- |
электрические параметры; |
|
- |
наличие одно- или многоступенчатой коммутации; |
|
- |
тип обмотки и число полюсов электродвигателя для различных скоростей; |
|
- |
индикацию/подтверждение состояния замкнуто/разомкнуто с помощью вспомогательных контактов на коммутационном исполнительном устройстве; |
|
- |
индикацию/подтверждение состояния включено/выключено с помощью сигнала обратной связи на дополнительных контактах защитного |
|
- |
устройства или коммутационного исполнительного устройства; |
|
- |
контроль состояния защитного устройства с помощью сигнала обратной связи через дополнительные контакты. |
Если управление исполнительными устройствами осуществляют непосредственно через выходы контроллера, то для каждого проекта АСУЗ определяют следующие функциональные требования:
|
- |
максимальное число команд старт/стоп за временной интервал (например, число пусков в час, пауза после последнего старта); |
|
- |
составляющую времени пуска, необходимую для достижения полной нагрузки; |
|
- |
максимальное/минимальное время выключения (например, для отключения нагрузки); |
|
- |
проверку состояния ременного привода вентилятора с помощью контроля перепада давления. |
Для коммутационных исполнительных устройств устанавливают следующие специфические требования:
|
- |
индикацию состояния открыто/закрыто через дополнительные контакты на исполнительном устройстве; |
|
- |
время запуска приводов вентиляторов; |
|
- |
время полного открытия/закрытия для термоэлектрических коммутационных исполнительных устройств; |
|
- |
параметры широтно-импульсной модуляции. |
В соответствии с требуемой точностью регулирования учитывают следующие специфические требования, определяемые в зависимости от типа регулирующего устройства:
|
- |
необходимость сигнала обратной связи, независимого от сигнала управления, для каждой соответствующей функции; |
|
- |
сигнал обратной связи, представляющий собой нормированный аналоговый сигнал с минимальной точностью, равной 2,5 %. |
Функциональные характеристики:
|
- |
разрешение (точность) позиционирования исполнительного устройства; |
|
- |
тип клапана (например, проходной, трехходовой клапан-смеситель, трехходовой клапан-распределитель); |
|
- |
коэффициент расхода клапана Кvs; |
|
- |
номинальные диаметр и давление; |
|
- |
материал корпуса, исполнение и комплект поставки; |
|
- |
характеристика клапана (например, линейный, равнопроцентный); |
|
- |
параметры широтно-импульсной модуляции; |
|
- |
время полного хода для клапана/заслонки; |
|
- |
требуемое давление, кПа, закрытия для клапана/привода; |
|
- |
тип окружающей технологической среды и номинальное/максимальное давление, кПа; |
|
- |
уровень акустического шума, дБ. |
Сервоприводами для трехпозиционного управления технологическими объектами управления (приводными клапанами, задвижками и т.д.) управляют с помощью нормированного сигнала напряжения.
Сервоприводами для аналогового управления технологическими объектами управления (приводными клапанами, задвижками и т.д.) управляют с помощью нормированных сигналов, определяемых в соответствии с конкретным проектом АСУЗ (см. 8.2.4.5).
Для подключения к периферийной сети исполнительных устройств с коммуникационным интерфейсом используют стандартный коммуникационный протокол. Протокол описывают в соответствии со специфическими проектными требованиями и условиями по открытости протокола для коммуникационных интерфейсов (см. 8.2.5, 8.3.4). Допускают использовать протокол производителя технических средств, если отсутствует стандартный коммуникационный протокол.
Для исполнительных устройств с коммуникационным интерфейсом для периферийной сети устанавливают следующие требования:
|
- |
электропитание от отдельного или встроенного источника или через коммуникационную сеть; |
|
- |
определенный коммуникационный протокол. |
Функциональные характеристики:
- диапазон выходного сигнала по напряжению или току (при необходимости);
- точность управления.
Модули сопряжения осуществляют гальваническую развязку электрических цепей между контроллерами и внешними устройствами. Номинальное напряжение модуля сопряжения для дискретных выходов (на промежуточных реле) определяют в соответствии с существующими нормативными документами.
Нагрузочные характеристики контактов определяют в зависимости от характеристик подключенных технических средств. Необходимо обеспечить совместимость между контроллерами и модулями сопряжения.
Модули сопряжения допускают монтировать в силовой секции распределительных шкафов (щитов) для сопряжения с контроллерами в слаботочной секции. Модули сопряжения можно монтировать вместе с устройствами индивидуального управления и сигнализации по месту в едином блоке (см. 9.5). Клеммы и разъемы модулей сопряжения должны иметь маркировку.
Для модулей сопряжения определяют следующие требования:
- возможность легкого доступа и замены при эксплуатации;
- возможность использования триггерных реле (при необходимости);
- тип монтажа (например, на стене, на монтажную шину/рейку);
- наличие винтовых зажимов или штепсельных разъемов;
- наличие специальных клемм для проверки и тестирования;
- наличие встроенных устройств индивидуального управления и сигнализации по месту.
Функциональные характеристики:
- типы модулей сопряжения;
- основные технические характеристики.
Устройства индивидуального управления и сигнализации по месту обеспечивают возможность контроля состояния и управления отдельным оборудованием непосредственно по месту в ручном режиме (например, управление насосами, вентиляторами, клапанами с распределительного щита).
С помощью данных устройств осуществляют управление оборудованием с непосредственной индикацией текущего состояния независимо от функций управления контроллеров или дистанционного управления со станций операторов. Следует четко определить возможные функциональные ограничения в данном режиме работы, в особенности для защитных функций.
Данные устройства не предназначены для удаленного режима управления или ручного управления в диалоговом режиме.
Управление в ручном режиме посредством устройств индивидуального управления и сигнализации по месту выполняют следующим образом:
|
- |
через отдельные функциональные элементы управления (например, выключатели, потенциометры); |
|
- |
через функциональные элементы управления, встроенные в модули входов/выходов; |
|
- |
через промежуточные реле; |
|
- |
через специальные модули индивидуального управления и сигнализации по месту. |
Индикационные устройства сигнализации (например, светодиоды) должны отображать состояние (например, включено/выключено) и текущее положение выходных команд (например, открыто/закрыто).
Рекомендуют реализовать функцию контроля состояния устройств индивидуального управления и сигнализации по месту (например, контроль режима, текущей команды управления).
Определяют следующие требования:
- эргономику устройства;
- перечень элементов для переключения, позиционирования, индикации и т.д.;
- сигнальные индикаторы для дискретных входов/выходов;
- отображение сигналов аналоговых входов/выходов, метод отображения;
- возможность обычной или легкой замены устройств в случае их отказа.
Для устройств индивидуального управления и сигнализации по месту обеспечивают защиту от несанкционированного доступа (например, с помощью их монтажа внутри закрываемых щитов).
Основные защитные функции не должны отключаться через данные устройства.
Устройство/пульт управления помещением предназначено для контроля и изменения режимов и параметров управления для отдельного помещения или площади в здании. Данное устройство человеко-системного интерфейса используют пользователи, находящиеся в помещении.
Более подробную информацию о технических средствах см. в 8.3. Основные функциональные характеристики технических средств описаны в 6.3.
Кабельные соединения для периферийных устройств осуществляют:
|
- |
через прямое подключение; |
|
- |
через прямое подключение посредством устройств индивидуального управления и сигнализации по месту; |
|
- |
через матричную кабельную сеть; |
|
- |
через периферийную сеть. |
Подключение прочих устройств АСУЗ выполняют:
- через прямое подключение;
- через соединение типа «точка-точка»;
- через коммуникационные сети.
Для проекта АСУЗ используют электрические кабели и электропроводку, удовлетворяющие национальным и местным нормативным документам по следующим требованиям:
- управляющие и измерительные сигналы;
- сверхнизкое напряжение;
- низкое напряжение;
- высокое напряжение (при необходимости).
Все кабели должны иметь единообразную маркировку с обоих концов и соответствовать кабельным журналам и схемам подключений/соединений. При необходимости также маркируют отдельные провода и клеммы.
Для кабельных сетей определяют следующие функциональные характеристики:
|
- |
параметры кабеля (например, защитное исполнение и экранирование, число проводов, сечение и диаметр проводов, параметры напряжения/тока, нагрузочная способность, класс изоляции); |
|
|
- |
тип монтажа, прокладки; |
|
|
- |
провода со специальной расцветкой: |
|
|
|
а) |
сигнальные провода (в соответствии с национальными и местными нормативными документами). Цвета используют для маркировки соединений периферийных устройств в распределительных шкафах и контроллерах, соблюдая единую систему маркировки в проекте АСУЗ; |
|
|
б) |
провода для устройств систем безопасности и защиты жизни людей (в соответствии с национальными и местными нормативными документами); |
|
|
в) |
силовая проводка (в соответствии с национальными и местными нормативными документами). |
Параметры и характеристики коммуникационных сетей (например, среда передачи данных), электрические параметры интерфейсов и коммуникационный протокол определяют в зависимости от требований конкретного проекта АСУЗ.
Определяют топологию коммуникационной сети, суммарную длину сети и длину отдельных сетевых сегментов для каждого проекта АСУЗ.
Для каждого узла сети предусматривают средства защиты от высоких напряжений, средства для подключения специализированных измерительных и диагностических устройств.
Функции диспетчеризации и администрирования в общем случае требуют высоких скоростей передачи данных, особенно при передаче большого объема данных (например, файлов с графиками, архивных данных и системных конфигураций).
Функции автоматического управления в общем случае требуют соединения типа «точка-точка». Датчики и исполнительные устройства, подключенные к периферийной сети, могут иметь электропитание от коммуникационной сети или от отдельных источников питания.
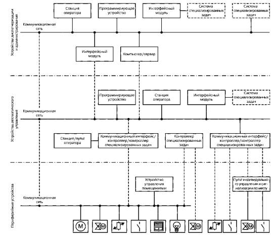
Для обеспечения возможности гибких проектных решений данный стандарт не предлагает жесткой архитектуры коммуникационных средств. Наибольшее внимание в стандарте уделено общей системной модели, сочетающей все различные типы АСУЗ и их соединений в коммуникационных сетях (см. рисунок 1).
В сети диспетчеризации и администрирования АСУЗ обеспечивается возможность соединения нескольких отдельных систем, например системы специализированных задач, соединяют друг с другом напрямую либо через интерфейсные модули. К системам специализированных задач относят, например, системы автоматической противопожарной сигнализации, охранной сигнализации, контроля доступа или комплексного управления зданием. Такие системы оснащают частными или стандартными коммуникационными сетями.
Станции (пульты) операторов и/или программирующие устройства соединяют через сеть диспетчеризации и администрирования с компьютерными устройствами (например, серверами).
По сети автоматического управления АСУЗ контроллеры, станции (пульты) операторов и/или программирующие устройства соединяют с компьютерными устройствами (например, серверами).
Системы специализированных задач могут взаимодействовать с функциями обработки АСУЗ через интерфейсные модули.
Периферийные устройства могут подключаться к контроллерам автоматического управления через периферийную сеть. Подключение выполняют с использованием коммуникационных протоколов или интерфейсных модулей.
Примечание - На рисунке 1 показано соединение между устройствами управления помещениями, датчиками и исполнительными устройствами по периферийной сети.
На рисунке 1 показаны три способа соединения:
|
- |
прямое соединение сетей диспетчеризации и администрирования и автоматического управления (в этом случае физически реализуется единая сеть); |
|
- |
соединение через компьютерные устройства (например, сервер); |
Примечание - Для соединения сетей диспетчеризации и администрирования и автоматического управления используют одно или несколько компьютерных устройств, выполняющих функции маршрутизатора или шлюза.
- через интерфейсный модуль (например, модем, шлюз).

_______ Связи внутри функциональных уровней
Связи между функциональными уровнями
Электродвигатели
Приводные клапаны
Аналоговые датчики
Дискретные
датчики
Жалюзи/шторы
Освещение
Рисунок 1 - Пример принципиальной схемы коммуникационных связей АСУЗ
На рисунке 1 показаны три способа соединения:
|
- |
прямое соединение сети автоматического управления и периферийной сети (в этом случае физически реализуется единая сеть); |
|
- |
соединение через коммуникационный интерфейс, контроллер или контроллер специализированных задач; |
Примечание - Используют одно или несколько устройств (например, контроллер, коммуникационный интерфейс), выполняющих функции маршрутизатора или шлюза и соединяющих две сети.
- прямое соединение с периферийными устройствами.
Контроллеры соединяют с периферийными устройствами напрямую или через устройства индивидуального управления и сигнализации по месту.
Коммуникационный протокол АСУЗ описывает формат, структуру и порядок передачи данных для связи между устройствами. Коммуникационный протокол состоит из наборов структур данных, т.е. объектов, свойства которых отображают различные характеристики технических, программных средств и режимов работы.
Такие объекты позволяют обеспечивать идентификацию и доступ к информации без необходимости иметь подробные сведения о внутренней структуре и конфигурации устройства. Протокол, как правило, описывает набор сообщений для передачи кодированных дискретных, аналоговых и алфавитно-цифровых (символьных) данных между устройствами. Помимо этого протокол включает в себя определения и спецификации физической среды передачи данных, скорости передачи данных, механизмов передачи и защиты данных и т.д.
Примечание - Совокупности таких определений объединены в настоящем комплексе стандартов под термином «протокол».
Все коммуникационные протоколы представляют собой произвольные решения для обмена информацией и изменяются стечением времени по мере развития технологий.
На стадии создания АСУЗ соответствующий технический персонал оснащают специальными переносными устройствами, которые могут локально подключаться к контроллеру или коммуникационным сетям.
Инжиниринговые функции будут описаны в последующих частях настоящего комплекса стандартов АВОК.
Устройства создания используются для следующих задач:
|
- |
сбора и документирования проектно-специфических данных, параметров, текстовых данных и схем; |
|
- |
проектирования, программирования/конфигурирования, реализации и проверки проектных функций. |
Наиболее часто для реализации данных задач используют компьютерные средства с соответствующими периферийными устройствами.
При необходимости производители АСУЗ в своих предложениях указывают тип и характеристики таких устройств (например, возможность использования устройств диспетчеризации и администрирования для настоящих задач с использованием соответствующей коммуникационной сети).
Устройства ввода в действие используют для следующих задач:
|
- |
настройки и проверки периферийных устройств; |
|
- |
проверки физических функций входов/выходов для всех точек данных; |
|
- |
проверки всех функций обработки и прикладного программного обеспечения; |
|
- |
создания отчетов по результатам ввода в действие для документального подтверждения завершения работ; |
|
- |
создания перечня функций АСУЗ (см. [1]). |
Примеры устройств ввода в действие:
|
- |
персональные компьютеры; |
|
- |
переносные пульты с диалоговым интерфейсом; |
|
- |
эмуляторы для калибровки; |
|
- |
устройства для измерения напряжения, электрического тока, температуры, влажности, скорости потока воздуха и т.д.; |
|
- |
анализаторы коммуникационных протоколов; |
|
- |
модемы, использующиеся, например, для осуществления отдельных задач ввода в действие в удаленном режиме. |
В случае если устройства ввода в действие поставляют производители оборудования, к ним должны прилагаться полные руководства и технические описания.
А.1. RAID-массив (избыточный массив независимых дисков): Архитектура массива жестких дисков, обеспечивающая отказоустойчивость накопителей.
Примечание - RAID-система не заменяет средства резервного копирования данных.
|
А.2. автоматизированная система: Система, состоящая из персонала и комплекса средств автоматизации его деятельности, реализующая информационную технологию выполнения установленных функций. [ГОСТ 34.003-90, пункт 1.1] |
Примечания
1. К основным компонентам автоматизированной системы относят технические и программные средства (обеспечение); к прочим компонентам могут относиться методическое, организационное, информационное и прочие виды обеспечения.
2. Согласно международной терминологии к автоматизированной системе принято относить и услуги (работы) исполнителя по созданию и вводу в действие АСУЗ.
А.3. автоматизированная система управления зданием (АСУЗ): Автоматизированная система, предназначенная для автоматизации систем жизнеобеспечения и прочих инженерных систем здания, обеспечивающая достижение эффективного, безопасного и энергосберегающего функционирования здания.
Примечание - В этом контексте здание вместе с установленными инженерными системами жизнеобеспечения является объектом автоматизации.
А.4. автоматическая система: Совокупность управляемого объекта и устройств автоматического управления, функционирующих самостоятельно, без участия человека.
А.5. автоматическое управление: Совокупность действий, направленных на поддержание или улучшение функционирования управляемого объекта без непосредственного участия человека в соответствии с заданной целью управления. См. также режим работы.
А.6. авторитет клапана (коэффициент управления клапана): Характеристика клапана регулирования, определяемая как отношение потерь давления на клапане в максимально открытом положении к располагаемому перепаду давления на регулируемом участке.
А.7. адрес: Уникальный идентификатор объекта и/или идентификатор устройства в пределах системы или связанных систем.
Примечания
1. Каждая точка данных имеет свой пользовательский адрес.
2. Каждый коммуникационный объект имеет свойства, необходимые для идентификации и обозначения объекта.
А.8. адрес точки данных: Уникальный идентификатор точки данных, используемый для доступа к информации о точке данных.
|
А.9. алгоритм: Конечный набор предписаний для получения решения задачи посредством конечного количества операций. [ГОСТ 34.003-90, приложение 1, пункт 8] |
А.10. аналоговое значение (аналоговый сигнал): Информация, представленная числовым значением.
А.11. аналоговый вход/выход: Совокупность технических устройств контроллера (модуля входов/ выходов) для выполнения функций измерения или аналогового управления (позиционирования).
А.12. архитектура: Структура, средства и методы для объединения компонентов АСУЗ в единую систему.
А.13. безопасность: Любая из ряда процедур, используемых для гарантии того, что обмен информацией защищается от несанкционированного доступа.
Примечания
1. Меры безопасности направлены на предотвращение раскрытия специальной информации даже тем людям, которые имеют разрешенный доступ в коммуникационную сеть.
2. Безопасность защиты данных отличается от контроля доступа, несмотря на то, что некоторые меры безопасности могут обеспечиваться путем ограничения физического доступа к самой коммуникационной среде.
А.14. ввод в действие: Заключительный этап создания АСУЗ, являющийся совокупностью таких основных видов работ, как подготовка эксплуатирующего персонала, пусконаладка, проведение предварительных испытаний, опытная эксплуатация, приемочные испытания.
Примечание - К отдельным видам работ данного этапа относят настройку периферийных устройств, проверку точек данных, испытание функций, настройку параметров, конфигурирование системного программного обеспечения и т.д.
А.15. время отклика (время реакции): Время, необходимое для выполнения действия, которое возникает в результате воздействия определенного события.
А.16. время цикла: Время, необходимое для полного выполнения повторяющегося процесса.
Примечание - Время цикла, например, определяет время выполнения всего программного цикла контроллера автоматического управления.
А.17. глобальный тип (системный тип, общий тип): Тип, характеристика, вид сетевых устройств, подключенных к общей сети.
Примечания
1. Общая сеть состоит из двух или более сетей, связанных маршрутизаторами. В общей сети АСУЗ имеется единственный верный путь передачи сообщения между двумя любыми узлами.
2. В АСУЗ существуют глобальные точки данных. В случае объединенных и, соответственно, неоднородных систем они могут являться общими (коммуникационными) точками данных.
А.18. график: Представление в графической форме статической и динамической информации об изменениях во времени технологических параметров, зарегистрированных с помощью функций регистрации, хранения и обработки исторических данных.
Примечание - Значения отображаются в заданном временном диапазоне и с постоянным периодом регистрации или по изменению относительно заданного предельного значения.
А.19. данные: Формализованное представление информации, подготовленное для передачи, интерпретации или автоматической обработки.
Примечание - Обработка данных не является синонимом обработки информации.
А.20. датчик: Первичный преобразователь, элемент измерительного, сигнального, регулирующего или управляющего устройства системы, преобразующий контролируемую величину в сигнал, удобный для измерения, передачи, преобразования, хранения и регистрации, а также для воздействия им на управляемые процессы.
Примечания
1. В АСУЗ датчик относят к периферийным устройствам.
2. Датчик обеспечивает необходимую информацию (сигналы) о физических условиях, состояниях, параметрах процессов для функций обработки с целью достижения установленного программой состояния автоматизируемого процесса. Датчиками могут являться аналоговые датчики температуры (например, термоэлектрический преобразователь сопротивления) или дискретные контактные датчики (например, контакт промежуточного реле).
А.21. динамическое отображение: Текущие состояния переменных, точек данных, технологических объектов, отображаемые на человеко-системном интерфейсе.
Пример - Отображение на устройствах вывода информации.
А.22. дискретный вход/выход: Совокупность технических устройств контроллера (модуля входов/выходов) для выполнения функций контроля, сигнализации и дискретного управления (переключения).
А.23. дискретный сигнал: Сигнал, имеющий конечное число значений и выражающийся через дискретно-кодированное цифровое значение.
Пример - Включено/выключено, открыто/закрыто, 1/0.
|
А.24. документация на АСУЗ: Комплект взаимоувязанных документов, полностью определяющих технические требования к АСУЗ, проектные и организационные решения по созданию и функционированию АСУЗ. [ГОСТ 34.003-90, пункт 5.1] |
А.25. загрузка: Специфический тип передачи данных, относящийся к передаче исполняемой программы/конфигурации, изображения или содержимого базы данных в другое устройство для его применения.
Примечание - Применяют для контроллеров, станций операторов и других программируемых/конфигурируемых устройств.
А.26. задача АСУЗ: Функция или часть функций АСУЗ, представляющая собой формализованную совокупность автоматических действий, выполнение которых приводит к результату заданного вида.
[ГОСТ 34.003-90, пункт 1.4]
А.27. задержка сообщения: Функция предотвращения дальнейшей обработки сообщения об изменении состояния точек данных в соответствии с заданными параметрами.
Примечание - Параметром может быть, например, заданный интервал времени.
А.28. защита от несанкционированного доступа (управление доступом): Предотвращение или существенное затруднение несанкционированного доступа к техническим и программным средствам АСУЗ, доступ к которым регламентируется соответствующими правилами.
А.29. здание: Физически неделимый архитектурно-строительный объект, представляющий собой комплекс инженерных систем жизнеобеспечения и безопасности здания и прочих технических систем, обеспечивающих заданные функциональные характеристики в соответствии с его функциональным назначением.
Примечание - АСУЗ используют также для других структур, например для малоэтажного и коттеджного здания, квартиры, туннеля, железной дороги, судна.
А.30. идентификация пользователя (идентификация оператора): Процесс подтверждения наличия у пользователя необходимых прав доступа при регистрации на компьютерных устройствах, контроллерах и других устройствах человеко-системного интерфейса.
А.31. изменение значения: Событие, происходящее, когда измеренное или расчетное аналоговое значение изменяется на заранее определенную величину.
А.32. изменение состояния: Событие, которое происходит при изменении дискретного значения.
А.33. измерительный преобразователь: Техническое устройство, служащее для преобразования измеряемой величины в другую величину или сигнал измерительной информации, удобный для обработки, хранения, преобразований, индексации или передачи и имеющее нормированные метрологические характеристики.
Примечания
1. Измерительные преобразователи входят в состав или их применяют совместно со средствами измерений.
2. Измерительные преобразователи по типу преобразования подразделяют на аналоговые, цифро-аналоговые и аналого-цифровые; по месту в измерительном канале - на первичные и промежуточные.
А.34. импульсный сигнал: Сигнал от измерительного устройства в виде последовательных импульсов, параметры которых изменяются в зависимости от измеряемой величины.
А.35. инженерные системы жизнеобеспечения здания: Комплекс технических устройств, обеспечивающих благоприятные (комфортные), эффективные, энергосберегающие и безопасные условия жизнедеятельности человека в здании.
Примечания
1. Инженерные системы жизнеобеспечения здания подразделяют на системы вентиляции, холодного и горячего водоснабжения, канализации, отопления, кондиционирования воздуха, газоснабжения, электроснабжения и освещения, внутреннего транспорта (пассажирские и грузовые лифты), мусороудаления, пожаротушения, телефонизации, радиофикации и другие системы внутреннего благоустройства.
2. Кроме инженерных систем жизнеобеспечения, здания оборудуют и прочими инженерными системами, например системами безопасности, противопожарными, коммуникационными системами и т.д.
А.36. инициализация: Процесс установления (восстановления) для функции, процесса или устройства определенного состояния с заданными параметрами.
Примечание - Обычно инициализацию проводят после восстановления питания.
А.37. интеграция: Специфические процессы и процедуры реализации межсистемных связей между различными системами, элементами или устройствами.
А.38. интерактивная помощь: Справочная техническая информация для пользователя, доступная в реальном времени из каждого программного приложения.
А.39. интерактивный режим (онлайн-режим): Режим работы пользователей с техническими и программными средствами в непосредственной связи с процессом обработки данных.
Примечание - Распространяется, как правило, на компьютерные устройства.
А.40. интероперабельность: Способность устройств разных типов и различных изготовителей к взаимодействию (обмену информацией) через коммуникационную сеть.
Примечание - Степень взаимодействия является критерием для взаимной функциональной интеграции, зависящей:
- от числа взаимосвязанных систем, устройств и функций;
- от режима работы системы;
- от режимов работы при ошибках.
А.41. интерфейс: Совокупность технических, программных средств и правил, обеспечивающих взаимодействие различных устройств или программ, входящих в состав АСУЗ или являющихся внешними по отношению к рассматриваемой системе.
Пример - Коммуникационный интерфейс, интерфейсный модуль, человеко-системный интерфейс, графический интерфейс пользователя, физический интерфейс входов/выходов.
А.42. интерфейсный модуль: Техническое устройство или программное средство, предназначенное для связи устройств рассматриваемой АСУЗ и устройств/систем других АСУЗ.
А.43. интерфейсный стандарт: Стандарт, определяющий требования относительно интерфейсов взаимодействия технических или программных средств.
Примечание - Специальные требования, функции и профили интерфейсных стандартов определяют относительно слоев модели OSI.
А.44. исполнительное устройство: Периферийное устройство с приводом (электрическим, пневматическим, гидравлическим и т.д.) для передачи управляющего воздействия на технологические объекты управления с целью изменения потока энергии или материала.
Пример - Регулирующий клапан (комбинация сервопривода с исполнительным органом - клапаном), вентилятор, насос.
А.45. испытание: Техническая операция, при которой устанавливают одну или несколько характеристик продукции, процесса или услуги в соответствии с установленной процедурой.
А.46. исторические данные: Данные, не являющиеся актуальными для текущего момента времени и хранящиеся для последующих обработки и анализа.
Примечание - Исторические данные являются возвращаемым значением функции регистрации, хранения и обработки исторических данных.
А.47. кабельная сеть: Совокупность всех кабельных и проводных соединений для подключения устройств АСУЗ и внешних устройств.
А.48. каскадное регулирование: Способ регулирования, при котором выходной сигнал одного регулятора (главного, ведущего) используют как заданное значение для другого регулятора (подчиненного, ведомого).
А.49. класс: Категория или ранг, присваиваемые объектам, имеющим одинаковую по назначению функцию, которая определяет их использование, и различающимся по качественным требованиям.
А.50. клиент: Система или устройство, использующие другое устройство для специальной цели через сервисный запрос.
Примечание - Клиент обслуживается сервером.
А.51. ключ: 1. <программное обеспечение> Метод или средство открытия/закрытия доступа пользователя к человеко-системному интерфейсу.
2. <Технические средства> Устройство открытия/закрытия корпуса щита (шкафа).
3. <Коммуникация> Последовательность символов для кодирования/декодирования данных.
А.52. коммуникационная сеть (вычислительная сеть, сеть передачи данных): Единый комплекс, включающий территориально рассредоточенную систему компьютерных устройств, устройств узлов сети, объединенных средствами связи с использованием коммутационного оборудования, программного обеспечения и протоколов для решения информационных, управленческих, вычислительных и/или других задач.
Примечание - В зависимости от размеров охватываемой коммуникационной сетью территории, используемых каналов связи и архитектуры построения различают локальные, территориальные и глобальные коммуникационные сети.
А.53. коммуникационный интерфейс: Совокупность технических, программных средств и правил, обеспечивающих взаимодействие устройств узлов в коммуникационной сети.
А.54. коммуникационный протокол: Совокупность правил, регламентирующих формат и процедуры обмена информацией между двумя или несколькими независимыми устройствами, компьютерами, программами или процессами в коммуникационной сети.
А.55. коммуникация: Передача информации (данных) в соответствии с заданными требованиями, соглашениями.
А.56. коммутационное исполнительное устройство: Силовое устройство для управления одно- или многоступенчатым переключением технологических состояний объектов управления.
Примечания
1. Коммутационное исполнительное устройство - обобщенный термин для нескольких электросиловых устройств, объединенных одной функцией управления (например, контакторы, пускатели, силовые реле).
2. Используют, например, для включения/выключения электроприводов вентиляторов.
А.57. комплекс средств автоматизации АСУЗ: Совокупность всех компонентов АСУЗ, за исключением людей.
[ГОСТ 34.003-90, пункт 2.12]
A.58. комплексное управление зданием (комплексная эксплуатация здания, фэсилити менеджмент): Совокупность действий, выполняемых в течение всего жизненного цикла здания для его оптимального использования на основе единой стратегии управления.
А.59. контроллер (контроллерное устройство): Устройство для автоматического регулирования или управления одним или более физическим значением, технологическим объектом управления.
Примечания
1. Контроллер выполняет основную часть функций АСУЗ в автоматическом режиме.
2. Контроллеры подразделяются на следующие типы:
- контроллер с фиксированными функциями (например, контроллер специализированных задач), предназначенный для выполнения одной или нескольких заранее определенных производителем задач без возможности перепрограммирования или изменения конфигурации;
- конфигурируемый контроллер (например, конфигурируемый контроллер специализированных задач), предназначенный для выполнения одной или нескольких заранее определенных производителем задач с возможностью конфигурирования отдельных параметров, но без изменения заданных алгоритмов управления и регулирования;
- программируемый контроллер, предназначенный для выполнения широкого набора задач с возможностью гибкого программирования/конфигурирования пользователем алгоритмов и параметров.
А.60. контроллер специализированных задач: Контроллер, предназначенный для автоматизации узкого набора задач с постоянными алгоритмами управления и регулирования.
Примечание - Используют, например, для автоматизированного управления помещениями.
А.61. контроль: Совокупность функций АСУЗ, служащих для выявления соответствия/несоответствия контролируемого объекта каким-либо заданным условиям и сигнализации при заданном отклонении от исходного состояния.
Примечание - Допускают выделение сигнализации как самостоятельной функции для отдельных задач.
А.62. конфигурация: Проектная информация о технических и программных средствах, определяемая и задаваемая на стадии создания АСУЗ и далее не изменяющаяся в основных параметрах и структуре в процессе эксплуатации.
А.63. коэффициент расхода клапана: Расход жидкости через клапан в полностью открытом состоянии при определенных рабочих условиях.
Примечание - Величину коэффициента расхода клапана определяют как расход, м3/ч, при плотности 1000 кг/м3, температуре от 5°С до 50°С и перепаде давления на клапане 100 кПа.
А.64. локальная коммуникационная сеть (локальная вычислительная сеть): Группа компьютеров и прочих устройств коммуникационной сети, объединенных одним или несколькими автономными высокоскоростными каналами передачи цифровых данных в пределах одного или нескольких близлежащих зданий.
А.65. маршрутизатор (роутер): Устройство, предназначенное для обеспечения доступа к удаленным локальным коммуникационным сетям и Интернету, а также организации связи между сетями и их взаимодействия.
Примечание - Выбор пути передачи данных в сложных сетях производят с учетом адресов и местоположения узлов сетей.
А.66. мнемосхема: Программный компонент устройств диспетчеризации и администрирования как элемент человеко-системного интерфейса, предназначенный для визуализации технологического процесса и функций АСУЗ с целью их контроля и управления оператором.
Примечание - Мнемосхемы разрабатывают на стадии создания АСУЗ и конфигурируют для отображения состояния и значений соответствующих точек данных, датчиков, исполнительных устройств, технологических объектов управления, а также для удаленного ручного управления и изменения значений отдельных технологических параметров. Как правило, мнемосхемы содержат упрощенную технологическую схему автоматизируемого процесса.
А.67. модель OSI (базовая эталонная модель взаимодействия открытых систем): Стандарт ISO 7498, определяющий процесс информационного взаимодействия двух или более систем в виде совокупности информационных взаимодействий уровневых подсистем.
А.68. модуль входов/выходов: Техническое устройство АСУЗ, входящее в состав контроллера, предназначенное для ввода/вывода сигналов от периферийных устройств или к ним.
А.69. монтаж: Основной производственный процесс, выполняемый при возведении зданий и сооружений или их реконструкции, в результате которого инженерное оборудование устанавливают (монтируют) и подключают в соответствии с проектными требованиями и рабочей документацией.
Примечание - Монтаж технологического оборудования включает в себя также присоединение его к источникам энергоснабжения и системам очистки и удаления отходов, оснащение средствами АСУЗ.
А.70. мост (бридж): Устройство, обеспечивающее передачу данных между двумя сетями.
Примечание - В отличие от маршрутизаторов мосты осуществляют передачу данных в удаленную локальную коммуникационную сеть независимо от ее адреса. Мосты позволяют объединить в одну коммуникационную сеть две и более локальные коммуникационные сети.
А.71. наработка на отказ: Среднее значение продолжительности работы технического устройства между отказами.
А.72. неисправность: Состояние технического устройства, при котором хотя бы один из его основных или дополнительных параметров не соответствует требованиям, обусловленным технической документацией.
Примечание - В неисправное состояние техническое устройство переходит вследствие отказа или повреждения.
А.73. неоднородная система (гетерогенная система): Система, которая характеризуется наличием компонентов, имеющих различное поведение по отношению к общей функциональности (системы), принадлежащих к различным типам и разным производителям и во многих случаях имеющих различные коммуникационные интерфейсы и средства проектирования.
Примечание - Объединяющий межсетевой интерфейс (шлюз) или специальное программное обеспечение делают возможным интеграцию или объединение неоднородных систем, когда не все включенные (в системы) средства или устройства имеют согласованные протокол и конфигурацию связи.
А.74. низкое напряжение: Рабочее напряжение от 50 до 1000 В переменного тока или от 75 до 1500 В постоянного тока по требованию.
А.75. нормально замкнутый контакт: Контакт, который замкнут, если питание на реле не подается.
А.76. нормально разомкнутый контакт: Контакт, который разомкнут, если питание на реле не подается.
А.77. обратная связь: 1. Значение или сообщение о текущем состоянии управляемого объекта после выдачи управляющего воздействия.
2. <Регулирование> Измеренное значение регулируемой величины, возвращаемое на вход регулятора для формирования величины рассогласования и далее управляющего воздействия.
А.78. объект (программный объект): Набор данных вместе с функциями, применяемыми к ним.
А.79. одноранговое соединение (peer-to-peer): Прямая связь между устройствами, функционирующими на одном коммуникационном уровне в сети, которая осуществляется без использования промежуточного устройства.
А.80. однородная система (гомогенная система): Система, характеризующаяся использованием компонентов, имеющих однородное, единое поведение по отношению к общей функциональности (системы).
Примечание - Для АСУЗ однородные системы, как правило, состоят из средств одного производителя.
А.81. опасное состояние: Состояние элемента с возможностью возникновения опасности для жизни и здоровья человека, существенных материальных убытков, повреждений оборудования или других неприемлемых последствий.
А.82. операционная система: Программа или совокупность программ, управляющая основными действиями компьютерного устройства, его периферийными устройствами и обеспечивающая запуск всех остальных программ, а также взаимодействие с пользователем.
Примечание - Операционная система выполняет, например, управление памятью, интерфейсами ввода/ вывода информации, файловой системой, взаимодействием процессов; диспетчеризацию процессов; защиту и учет использования ресурсов. Часто операционная система включает в себя значительную часть специализированных сервисных или вспомогательных программ.
А.83. ответ (ответный сигнал, отклик, реакция): Действие по запросу, предназначенное для подтверждения функцией управления полного выполнения отдельной процедуры или процедур для другой функции, выполняющей запрос.
А.84. отказ: Нарушение работоспособности технического устройства.
Примечание - Отказ возникает вследствие изменения параметров устройства или его частей под влиянием внутренних физико-химических процессов и воздействия внешней среды.
А.85. открытая система: Компьютерная среда, состоящая из технических и программных средств и технологий, разработанных в соответствии с общедоступными и общепринятыми (международными) нормативными документами, и отвечающая требованиям модели OSI.
Примечание - Обязательными свойствами открытых систем являются:
- переносимость, позволяющая переносить данные и программное обеспечение между различными платформами без существенной программной и технической подготовки;
- интероперабельность, обеспечивающая совместную работу устройств разных производителей;
- масштабируемость, гарантирующая сохранение инвестиций в информацию и программное обеспечение при переходе на более мощную аппаратную платформу.
А.86. отметка времени (временной ярлык): Дата и время, соответствующие определенному событию или действию.
А.87. отчет: Форматированный вывод сообщений о событиях, значениях технологических параметров и прочих зарегистрированных в системе данных на устройства отображения информации.
Примечание - Отчет может выводиться, например, на принтер или дисплей.
А.88. перечень функций АСУЗ: Документ из состава документации на АСУЗ, содержащий список функций АСУЗ в соответствии с требованиями [1] для документирования и учета функционального объема АСУЗ.
А.89. периферийная сеть: Соединения между периферийными устройствами и устройствами автоматического управления.
А.90. периферийные устройства: Один из основных типов технических устройств АСУЗ, реализующий интерфейс между АСУЗ и автоматизируемым объектом (здание с инженерными системами) в виде датчиков, исполнительных устройств, модулей сопряжения, устройств индивидуального управления и сигнализации и предназначенных для сбора информации о состоянии автоматизируемого объекта и передачи на него управляющих воздействий.
Пример - Аналоговые датчики, дискретные датчики, исполнительные устройства, коммуникационные интерфейсы, пульты индивидуального управления и сигнализации по месту, связанные с интерфейсом входов/выходов устройств автоматического управления.
А.91. повторитель (репитер): 1. <Локальная коммуникационная сеть> Устройство, объединяющее два смежных сегмента сети, осуществляющее восстановление и усиление сигналов в целях компенсации их затухания и искажения в канале связи.
Примечание - Использование повторителей позволяет увеличить протяженность локальной коммуникационной сети. Повторитель, имеющий много портов, называют концентратором. Повторители работают на первом (физическом) уровне модели OSI.
2. Распределительная сеть> Устройство, регенерирующее (усиливающее и/или восстанавливающее) сигнал, проходящий по сети, для увеличения расстояния передачи сигнала, а также для соединения двух сетей одного типа.
Примечание - Повторители регенерируют пакеты данных таким образом, что ни количество пакетов, которое проходит через них, ни расстояние передачи не влияют на качество сигнала.
А.92. подтверждение (квитирование): 1. Уведомление и/или регистрация события, тревоги пользователем.
Примечание - Осуществляют с помощью кнопки для подтверждения, например, на оптическом устройстве вывода информации.
2. <Коммуникация> Функция, позволяющая узлу назначения сообщить узлу отправителя о получении блока информации согласно применяемому протоколу.
А.93. пользовательский адрес: Адрес точки данных, используемый пользователем при работе с человеко-системным интерфейсом.
А.94. привод исполнительного устройства: Энергосиловое устройство, приводящее в движение машину или механизм.
Примечание - Привод обычно состоит из источника энергии, передаточного механизма и аппаратуры управления. Источником энергии служит двигатель (гидравлический, электрический, пневматический и т.д.).
А.95. приемочная документация на АСУЗ: Документация, фиксирующая сведения, подтверждающие готовность АСУЗ к вводу в действие и приемке ее в эксплуатацию, соответствие АСУЗ требованиям нормативных документов.
А.96. прикладное программное обеспечение: Совокупность программ, разработанных на стадии создания АСУЗ и предназначенных для выполнения специфических задач для конкретного проекта АСУЗ.
А.97. прикладной объект: Составная часть прикладного программного обеспечения технических средств АСУЗ.
А.98. программа: Синтаксическая единица, следующая правилам определенного языка программирования, состоящая из соглашений и инструкций или команд, необходимых для выполнения специальных функций или решения специальных задач или проблем.
А.99. программирующее устройство (программатор): Программное и техническое устройство для программирования/конфигурирования технических средств АСУЗ, используемое на стадии создания, в отдельных случаях при ремонте, модернизации отдельных компонентов АСУЗ.
Примечание - Является отдельным устройством или реализуется на базе технических средств сети диспетчеризации и администрирования, например на станциях операторов и серверах.
А.100. протокол: 1. <Информационные технологии> Совокупность правил, регламентирующих формат и процедуры обмена информацией между двумя или несколькими независимыми устройствами или процессами.
2. Выполненная в хронологическом порядке запись данных о ходе и результатах некоторого процесса.
Примечание - Как правило, является результатом, возвращаемым функциями диспетчеризации и администрирования.
А.101. профиль: Объект с объектными классами и свойствами в части коммуникационных средств АСУЗ, предназначенный для функционально-технической классификации выбранных классов, подмножеств и опциональных параметров согласно стандарту коммуникационного протокола для выполнения специальных задач.
Примечания
1. Профиль является частью соответствующего стандарта, или его создают и опубликовывают соответствующие организации.
2. Для каждой конкретной задачи определяется профиль с номером версии.
А.102. работоспособность: Состояние технического устройства, при котором оно выполняет функции в соответствии со своим назначением.
Примечание - Техническое устройство работоспособно, если его основные параметры находятся в пределах, предусмотренных технической документацией; дополнительные параметры не сказываются на работоспособности устройства. Если все параметры устройства находятся в установленных пределах, то оно считается исправным. Из работоспособного состояния в неработоспособное устройство переходит вследствие отказа.
|
А.103. рабочая документация на АСУЗ: Комплект проектных документов на АСУЗ, разрабатываемый на стадии «Рабочая документация», содержащий взаимоувязанные решения по системе в целом, ее функциям, всем видам обеспечения АСУЗ, достаточные для комплектации, монтажа, наладки и функционирования АСУЗ, ее проверки и обеспечения работоспособности. [ГОСТ 34.003-90, пункт 5.5] |
А.104. рабочее состояние: Состояние технического устройства, при котором оно выполняет все или часть заданных функций в полном или частичном объеме, в общем случае как результат текущего режима работы.
А.105. разрешение: Наименьшее изменение аналогового сигнала, которое регистрируется устройством, осуществляющим аналого-дискретное преобразование.
А.106. реальное время: Режим работы компьютерных устройств, контроллеров и устройств с микропроцессорным управлением, при котором время отклика на событие не превышает заданной величины.
А.107. регулирование: Функция АСУЗ, предназначенная для поддержания постоянства (стабилизации) некоторой регулируемой величины, характеризующей технологический процесс, либо для ее изменения по заданному закону (программное регулирование) или в соответствии с некоторым измеряемым внешним процессом (следящее регулирование), осуществляемое приложением управляющего воздействия к регулирующему органу объекта регулирования.
А.108. режим работы: Совокупность характеристик состояния технологического объекта, технических и программных средств АСУЗ и соответствующих параметров управления, при которых выполняются поставленные задачи.
Примеры
1. Автоматический режим, при котором все задачи и функции выполняются без участия пользователя (оператора) на основе алгоритмов автоматического управления.
2. Режим ручного управления, при котором часть задач и функций выполняется с участием пользователя (персонала).
3. Удаленный режим управления со станции оператора как частный случай ручного режима.
4. Режим индивидуального управления по месту с устройства индивидуального управления и сигнализации по месту установки оборудования как частный случай ручного режима.
5. Комфортный режим - специфический режим для задач управления помещениями, определяющий состояние и режим управления в соответствии с заданными климатическими условиями для выбранного помещения.
А.109. резервирование: Эффективный метод повышения надежности технических устройств посредством введения дополнительного числа элементов и связей по сравнению с минимально необходимым для выполнения заданных функций в данных условиях работы.
А.110. сверхнизкое напряжение: Напряжение, не превышающее 50 В переменного и 120 В постоянного тока, применяемое во избежание поражения электрическим током.
А.111. свойство: Специфическая характеристика типа объекта.
А.112. сегмент: Участок локальной коммуникационной сети, отделенный от других участков повторителем, мостом или маршрутизатором.
Примечание - Все узлы сегмента поддерживают один и тот же протокол доступа к коммуникационной сети и делят ее общую пропускную способность.
А.113. сервер (серверная станция): Компьютерное устройство или программная система в части коммуникационных сетей АСУЗ, предоставляющие по заданиям клиентов удаленный доступ к своим службам или ресурсам с целью обмена информацией.
Примечание - После выполнения задания сервер посылает полученные результаты клиенту, инициировавшему это задание. Обычно связь между клиентом и сервером поддерживается посредством передачи данных, и при этом используется определенный протокол для кодирования запросов клиента и ответов сервера.
А.114. сеть автоматического управления: Соединения между контроллерами, станциями операторов, программирующими, интерфейсными и прочими компьютерными устройствами.
А.115. сеть диспетчеризации и администрирования: Соединения между станциями операторов, устройствами индивидуального управления и сигнализации по месту, программирующими, интерфейсными и прочими компьютерными устройствами.
А.116. система адресации: Структурированный метод однозначной идентификации точек данных, состоящий из схемы и семантики элементов и предназначенный для адресации информации, предусмотренной в АСУЗ.
Примечание - Данную систему можно применять для идентификации инженерного оборудования здания, всей АСУЗ и всей инфраструктуры здания.
А.117. система контроля и управления доступом: Система специализированных задач в области безопасности, предназначенная для контроля и управления доступом человека к зданию и отдельным зонам и помещениям здания.
А.118. система специализированных задач: Инженерная система в здании, предназначенная для решения задач, отличных от задач АСУЗ, но имеющая возможность обмена данными с АСУЗ для выполнения собственных функций.
Примечание - Системы специализированных задач могут иметь свои собственные коммуникационные сети.
Пример - Системы автоматической противопожарной сигнализации, охранной сигнализации, управления и контроля доступа, управления лифтами, комплексного управления зданием, управления ремонтами/техническим обслуживанием.
А.119. системный журнал: Электронный журнал записей с существенными данными обо всех событиях в части функций диспетчеризации и администрирования с возможностью их надежного хранения и последующего воспроизведения для контроля/
А.120. собственный протокол (частный протокол): Коммуникационный протокол, разработанный и поддерживаемый конкретным производителем и являющийся объектом его авторских или других юридически защищенных типов прав собственности.
А.121. собственный тип (частный тип): Тип, характеристика коммуникационных сетей АСУЗ, определяющая для стандартного коммуникационного протокола любое расширение или добавление коммуникационных типов объектов, свойств, специфичных для конкретного производителя коммуникационного оборудования.
Примечание - Относят также к отдельным коммуникационным протоколам, сетям и техническим средствам, специфичным для конкретного производителя.
А.122. событие: Изменение состояния или значения, установленное в процессе выполнения АСУЗ задач по контролю технологического объекта или устройств АСУЗ и предназначенное для дальнейшей обработки и/или сигнализации.
Примечание - Значение (величина) события представляет физическое или логическое состояние технологического объекта или устройства АСУЗ.
Пример - Рабочее состояние оборудования (включено/выключено), превышение предельных значений технологического параметра, тревога.
А.123. совместимость АСУЗ: Комплексное свойство АСУЗ или ее отдельных компонентов, характеризуемое их способностью взаимодействовать при функционировании.
Примечание- Совместимость АСУЗ включает техническую, программную, информационную, организационную, лингвистическую и при необходимости метрологическую совместимость.
А.124. соединение типа «точка-точка»: Прямое соединение между двумя устройствами.
Пример - Соединение через интерфейс EIA RS 232.
А.125. создание АСУЗ (инжиниринг): Начальная стадия жизненного цикла АСУЗ, включающая в себя совокупность работ от формирования исходных требований к системе до этапа ввода в действие.
Примечания
1. На данной стадии выполняют работы по определению концепции, разработке и согласованию технического задания, разработке проектных решений и рабочей документации, комплектации системы, конфигурированию/программированию технических и программных средств, строительно-монтажные, пусконаладочные, испытательные и приемочные работы. Полный перечень стадий и этапов приведен в ГОСТ 34.601-90.
2. ISO/IEC определяют создание АСУЗ как систематическое применение научных и технических ноу-хау, методов и опыта для проектирования, реализации, испытания и документирования программного обеспечения и технических средств системы.
|
А.126. сообщение АСУЗ: Сведения в виде законченного блока данных, передаваемые при функционировании АСУЗ. [ГОСТ 34.003-90, пункт 4.9] |
А.127. соответствие (согласованность): Выполнение изделием, протоколом, процессом или службой указанных требований соответствия или, если любая из составных частей системы соответствует требованиям спецификации, нормативной документации.
А.128. среда передачи данных: Материальная субстанция в части коммуникационных сетей АСУЗ, через которую осуществляется передача сигналов.
Примечание - Физическая среда служит основой для построения физических средств соединения.
Пример - Эфир, металлы, оптическое стекло.
А.129. среднее время наработки между регламентными работами: Математическое ожидание времени наработки между двумя мероприятиями по техническому обслуживанию. См. также наработка на отказ.
А.130. станция оператора (пульт оператора, диспетчерская станция, автоматизированное рабочее место): Устройство человеко-системного интерфейса для обеспечения выполнения пользователями функций диспетчеризации и администрирования.
Примечание - В общем случае реализуется на базе компьютерных устройств.
А.131. статус: Свойство сообщения, характеризующее его достоверность и/или значимость.
Пример - «Недостоверное сообщение» при обрыве цепи подключения датчика.
А.132. строительная площадка: Пространственно и функционально ограниченное место строительства новых зданий, а также реконструкции, расширения, технического переоборудования и/или ремонта существующих зданий.
А.133. «сухой» контакт (контакт без потенциала): Тип контактов периферийных устройств с гальванической развязкой от технических средств АСУЗ.
Примечание - «Сухой» контакт также относят к типу контакта дискретного выхода АСУЗ с гальванической развязкой от внешних цепей.
А.134. схема функциональных блоков: Документ из состава документации на АСУЗ, содержащий схему с графическими изображениями функций, функциональных блоков, элементов данных, метками и внутренними связями между отдельными составляющими схемы.
Примечание - Метка описывает элемент текстового языка программирования, состоящего из обозначения команды с операндами и комментариями.
А.135. счетный вход: Технические средства контроллера для приема и обработки импульсного сигнала от периферийного устройства и подсчета импульсов.
А.136. технический проект АСУЗ: Комплект проектных документов на АСУЗ, разрабатываемый на стадии «Технический проект», утвержденный в установленном порядке, содержащий основные проектные решения по системе в целом, ее функциям и всем видам обеспечения АСУЗ и достаточный для разработки рабочей документации на АСУЗ.
[ГОСТ 34.003-90, пункт 5.4]
А.137. техническое задание на АСУЗ: Документ, оформленный в установленном порядке и определяющий цели создания АСУЗ, требования к АСУЗ и основные исходные данные, необходимые для разработки, а также план-график создания АСУЗ.
[ГОСТ 34.003-90, пункт 5.3]
А.138. техническое обслуживание здания (техническая эксплуатация): Совокупность всех технических, административных и управленческих действий в течение жизненного цикла здания как поддерживающих, так и восстановительных, обеспечивающих состояние, в котором оно может выполнять требуемые функции.
А.139. технологический процесс в здании: Совокупность приемов и способов получения, обработки или переработки различных физических сред (воды, воздуха, электрической энергии и т.д.) в здании для обеспечения выполнения им своих функций и задач.
А.140. тип объекта: Специальная классификация данных для прикладного объекта, определяемая набором свойств. См. также прикладной объект.
А.141. топология: Схема соединения компьютерных устройств, кабельной сети и других сетевых устройств.
Пример - Линейная, кольцевая, древовидная, звездообразная топология.
А.142. точка данных: Совокупность всех информационных (программных) параметров, относящихся к отдельной функции входов/выходов.
Примечания
1. Существуют два типа точек данных:
- физическая точка данных, относящаяся к подключенным напрямую периферийным устройствам или коммуникационным периферийным устройствам в пределах однородной системы;
- виртуальная точка данных, являющаяся результатом функций обработки или относящаяся к общей (коммуникационной) точке данных устройства в другой системе.
2. Информационные параметры полностью определяют значение точки данных, например текущее значение/состояние, тип сигнала, диапазон измерений, единица измерений и текстовое описание состояний.
3. Точка данных однозначно идентифицируется адресом (техническим) и пользовательским адресом с мнемоническим обозначением.
А.143. тревога (аларм): Сообщение о наличии или возможном наступлении критического состояния технологического процесса, технологического объекта или компонента АСУЗ, означающее отказ функции АСУЗ, угрозу окружающей среде или жизни человека.
Пример - Тревога по обрыву ременной передачи вентиляционной установки, тревога по отказу электропитания.
А.144. трехпозиционное регулирование: Функция АСУЗ с трехпозиционным выходным сигналом, который может принимать только три дискретных значения: нулевое и два одинаковых значения с противоположными знаками.
Примечание - Эти значения используются для управления двумя дискретными выходами.
Примеры
1. Открытие, остановка, закрытие.
2. Больше, промежуточное положение, меньше.
3. Нагрев, промежуточное положение, охлаждение.
А.145. удаленный тип: Тип, характеристика коммуникационных устройств, технологий, программных объектов, относящихся к другой сети, отличной от той, к которой принадлежит базовое, рассматриваемое устройство, технология или программный объект.
Примечание - В АСУЗ применяют для задач удаленной диспетчеризации и администрирования.
А.146. узел (абонент): 1. Коммуникационная единица (устройство), имеющая адрес и подключенная к коммуникационное сети (среде).
2. <Коммуникационные сети> Точка разветвления сети, функциональное устройство, соединяющее сети передачи данных.
А.147. управление по месту (местное управление, локальное управление): 1. Характеристика технических средств, функций и режимов управления при их использовании непосредственно по месту установки автоматизируемого оборудования или месту реализации соответствующей функции.
Примечание - Данную характеристику имеет большинство устройств индивидуального управления и сигнализации по месту, например пульты, элементы управления на щитах.
2. <Коммуникация> Характеристика коммуникационных устройств, находящихся в рассматриваемой сети.
A.148. управление помещениями (автоматизация для помещений, комнатное управление, зональное управление): Функция АСУЗ, относящаяся к автоматизации специфических задач, характерных для площадей, зон и помещений в здании с пребыванием человека, и характеризующаяся использованием отдельных АСУЗ или устройств АСУЗ со специализированными для данных задач техническими и программными средствами и функциями.
Примечание - К задачам управления помещениями относят автоматизацию кондиционирования воздуха, освещения помещения, управления солнцезащитными устройствами в помещении и т.д.
А.149. установка: Совокупность технических средств, обеспечивающих отдельный технологический процесс.
Примечание - Установка может состоять из различных отдельных технических средств, которые состоят в свою очередь из отдельных устройств, агрегатов, технологических единиц и элементов.
Пример - Установки теплоснабжения, вентиляции и кондиционирования воздуха, электроснабжения, холодильные, санитарно-технические установки.
А.150. устройство (техническое устройство): Механический, электрический или электронный аппарат, прибор, механизм, спроектированный и изготовленный для исполнения определенных или программируемых функций.
Примечание - Устройство характеризуется свойствами масштабируемости и модульности.
А.151. устройство индивидуального управления и сигнализации по месту (пульт индивидуального управления и сигнализации по месту): Устройство для управления периферийным оборудованием по месту в ручном режиме в приоритетном порядке по отношению к командам контроллеров.
Примечания
1. В АСУЗ данное устройство относят к периферийным.
2. Используют для управления насосами, вентиляторами, клапанами и т.д.
А.152. устройство управления помещениями (пульт управления помещениями): Устройство человеко-системного интерфейса, позволяющее осуществлять функции управления и контроля по месту в ручном режиме.
А.153. формат: Определенная организация данных.
А.154. функции входов/выходов (ввод/вывод): Тип функций АСУЗ, предназначенных для приема и обработки (измерения) физической величины отдатчика, или контроля состояния технологического объекта, или подготовки и выдачи управляющего сигнала на исполнительное устройство, а также для предоставления информации для персонала о состоянии/значении точки данных. См. также аналоговый вход/выход, дискретный вход/выход, модуль входов/выходов.
Примечания
1. Функции входов/выходов представляют собой интерфейс между периферийными устройствами и функциями обработки.
2. Функции входов/выходов подразделяют на следующие группы:
- функции физических входов/выходов;
- коммуникационные функции обмена данными с внешними системами.
А.155. функции диспетчеризации и администрирования: Тип функций АСУЗ, предназначенных для обеспечения взаимодействия пользователя с программными и техническими средствами системы через человеко-системный интерфейс, а также с технологическими процессами в здании в целях выполнения функций отображения, регистрации и хранения достоверной информации, сигнализации о состоянии, управления в ручном режиме, изменения режимов работы и технологических параметров и настроек, выполнения задач системного администрирования, таких как настройка системных параметров технических и программных средств и функций.
А.156. функциональная зона: Пространственно-функциональная совокупность точек данных относительно одного или нескольких контроллеров, предназначенная для структурированного представления требований в перечнях точек данных и функций АСУЗ.
Примечание-Проектировщик использует функциональные зоны для оптимального распределения контроллеров и функций в контроллерах согласно проектным требованиям. При этом рекомендуют выделять отдельные контроллеры для автоматизации комплектных установок, агрегатов, например один контроллер на одну вентиляционную установку. Такое выделение позволяет избегать проблемы с управлением при отказах коммуникационной сети.
Пример - Функциональная зона теплового пункта, функциональная зона на крыше, функциональная зона вводно-распределительного устройства.
А.157. функциональная схема автоматизации (схема автоматизации): Графическая схема из состава проектной документации, определяющая проектные функции и задачи АСУЗ и включающая в себя упрощенное изображение объекта или его части, для которой составлена схема; технические средства, участвующие в процессе, отображенном на схеме, за исключением вспомогательных устройств (источники питания реле, магнитные пускатели); функциональные связи между техническими средствами; внешние функциональные связи с другими техническими средствами; таблицу применяемых в схеме условных обозначений, непредусмотренных действующими нормативными документами.
А.158. функциональный блок: Графическое представление элемента программного обеспечения (программы) на схеме в соответствии с его типом.
Примечание - Тип функционального блока определяет набор входных, выходных, внутренних переменных и логических взаимосвязей между переменными.
Пример - Функциональный блок контроля предельного значения для аналоговой величины.
А.159. функция АСУЗ: Совокупность действий АСУЗ, направленная на достижение определенной цели.
[ГОСТ 34.003-90, пункт 1.3]
Примечания
1. Функция является программной единицей, которая возвращает результат данных с различными значениями. Функции могут являться входными операндами в программе.
2. В АСУЗ различают следующие типы функций: входов/выходов, обработки и диспетчеризации и администрирования. Функции приводятся в перечне функций АСУЗ для полного описания проектного функционального объема АСУЗ (см. [1]).
А.160. целостность: Сохранение точности и полноты функционирования программного обеспечения в соответствии с заданными требованиями.
А.161. цифровой тип: Тип представления, передачи и обработки информации, основанной на численных (цифровых) данных.
Примечания
1. Цифровым сигналом является результат цифрового кодирования аналоговой или дискретной информации.
2. Цифровой сигнал используют для кодирования коммуникационных точек данных функций входов/выходов, общих точек данных в двоично-десятичном коде.
А.162. человеко-системный интерфейс: Определенная нормативными документами и технической документацией граница взаимодействия человека (персонала, пользователя) и программно-технической системы.
Примечание - Человеко-системный интерфейс задает параметры, процедуры и характеристики взаимодействия, например, в виде графического интерфейса пользователя на компьютерных устройствах.
А.163. шина: Среда и метод коммуникационной связи между двумя или более устройствами с интерфейсом для последовательной передачи данных.
Примечание - Сетевую топологию линейной формы с последовательным подключением сетевых узлов часто в краткой форме называют шиной.
А.164. шлюз: Устройство коммуникационной сети, соединяющее две или более разнородные сети и позволяющее осуществлять обмен информацией между ними.
Примечание - Шлюз выполняет любые необходимые преобразования протокола для обмена информацией на всех уровнях согласно базовой модели OSI.
А.165. эксплуатационная документация на АСУЗ: Часть рабочей документации на АСУЗ, предназначенная для использования при эксплуатации системы, определяющая правила действия персонала и пользователей системы при ее функционировании, проверке и обеспечении ее работоспособности.
[ГОСТ 34.003-90, пункт 5.6]
А.166. электромагнитная совместимость (электромагнитная интерференция): Способность технических средств одновременно функционировать в реальных условиях эксплуатации с требуемым качеством при воздействии на них непреднамеренного электромагнитного излучения и не создавать недопустимых электромагнитных помех другим техническим средствам.
Таблица Б.1
|
AC |
- |
alternating current |
переменный ток |
|
ACU |
- |
air-conditioning unit |
установка кондиционирования воздуха (кондиционер) |
|
AHU |
- |
air-handling unit |
вентиляционная установка |
|
Al |
- |
analog input (analogue input) |
аналоговый вход |
|
АО |
- |
analog output (analogue output) |
аналоговый выход |
|
AS |
- |
automation station (controller, control device) |
устройство автоматического управления, контроллер, контроллерное устройство |
|
ASC |
- |
application specific controller |
контроллер специализированных задач |
|
ВАС |
- |
building automation and control |
автоматизированное управление зданием |
|
BACS |
АСУЗ |
Building Automation and Control System |
автоматизированная система управления зданием |
|
BACSF.L |
ПФ АСУЗ |
Building Automation and Control System Function List |
перечень функций АСУЗ |
|
BACSP.L |
- |
Building Automation and Control System Points List |
перечень точек данных АСУЗ |
|
BCD |
- |
binary coded decimal |
двоично-десятичный код |
|
Bl |
- |
binary input |
дискретный вход |
|
BO |
- |
binary output |
дискретный выход |
|
BS |
- |
building services |
комплекс инженерных систем жизнеобеспечения и безопасности в здании |
|
CAV |
- |
constant air volume |
постоянный расход воздуха |
|
Cl |
- |
counter input |
счетный вход |
|
CN |
- |
control network (AN automation network) |
сеть автоматического управления |
|
COV |
- |
change of value |
изменение значения |
|
CRT |
ЭЛТ |
cathode ray tube |
электронно-лучевая трубка |
|
DBMS |
- |
Data Base Management System |
система управления базой данных |
|
DC |
- |
direct current |
постоянный ток |
|
DDC |
- |
direct digital control |
прямое цифровое управление |
|
DIU |
- |
data interface unit |
интерфейсный модуль |
|
DN |
- |
diameter nominal (for pipes, valves and fittings) |
номинальный диаметр (для труб, клапанов и монтажных приспособлений) |
|
DP |
- |
data point |
точка данных |
|
DSS |
- |
dedicated special system |
система специализированных задач |
|
DTE |
- |
data terminal equipment |
оконечное устройство (терминальное устройство) |
|
EMC (EMI) |
ЭМС |
electro magnetic compatibility (electro magnetic interference) |
электромагнитная совместимость (электромагнитная интерференция) |
|
FN |
- |
field network (field bus) |
периферийная сеть (периферийная шина) |
|
GUI |
- |
graphical user interface |
графический интерфейс пользователя |
|
HSI |
ЧСИ |
human-system interface |
человеко-системный интерфейс |
|
HVAC&R |
- |
Heating, Ventilating, Air-conditioning and Refrigeration |
отопление, вентиляция, кондиционирование и охлаждение воздуха |
|
I/O |
B/B |
input/output |
вход/выход |
|
IOР |
- |
interoperability |
интероперабельность |
|
IP |
- |
internet protocol |
межсетевой протокол (протокол сетевого уровня в стеке протоколов TCP/IP) |
|
IT |
ИТ |
information technology |
информационная технология |
|
kcv |
- |
coefficient, valve flow |
коэффициент расхода клапана |
|
LAN |
ЛВС |
local area network |
локальная коммуникационная сеть (локальная вычислительная сеть) |
|
LO/ID |
- |
local override/indication device |
устройство индивидуального управления и сигнализации по месту (пульт индивидуального управления и сигнализации по месту) |
|
MN |
- |
management network |
сеть диспетчеризации и администрирования |
|
MODEM |
модем |
MOdulator/DEModulator |
МОдулятор/ДЕМодулятор |
|
MOU |
- |
monitoring and operator unit |
станция оператора (пульт оператора, диспетчерская станция, автоматизированное рабочее место) |
|
MTBM |
- |
mean time between maintenance |
среднее время наработки между регламентными работами |
|
OSI |
- |
open systems interconnection |
взаимодействие открытых систем (базовая модель) |
|
P |
П |
proportional control |
пропорциональное регулирование |
|
PI |
ПИ |
proportional integral control |
пропорционально-интегральное регулирование |
|
PID |
пид |
proportional integral derivative control |
пропорционально-интегрально-дифференциальное регулирование |
|
PN |
- |
Pressure Nominal (for pipes, valves, fittings and tanks) |
номинальное давление (для труб, клапанов, монтажных приспособления и резервуаров) |
|
PPP |
- |
Point-to-Point Protocol |
коммуникационный протокол типа «точка-точка» |
|
PTP |
- |
Point-to-Point |
соединение типа «точка-точка» |
|
PU |
- |
programming unit |
программирующее устройство |
|
R/Q |
- |
resistance in Ohm |
сопротивление, Ом |
|
RTD |
- |
resistive temperature detector |
термоэлектрический преобразователь сопротивления (датчик) |
|
UDP |
- |
User Datagram Protocol |
протокол пользовательских дейтаграмм (протокол UDP) в стеке протоколов TCP/IP |
|
VAV |
- |
variable air volume |
переменный расход воздуха |
|
VDU |
- |
visual display unit |
устройство отображения информации (дисплей) |
|
WAN |
- |
wide area network |
глобальная коммуникационная сеть (глобальная вычислительная сеть) |
|
Автоматизированные системы управления зданиями. Ч.3. Функции |
|
|
Системы автоматизации и управления зданиями. Ч.1. Общие положения |
Ключевые слова: автоматизированная система управления зданием, АСУЗ, технические средства АСУЗ, требования к АСУЗ